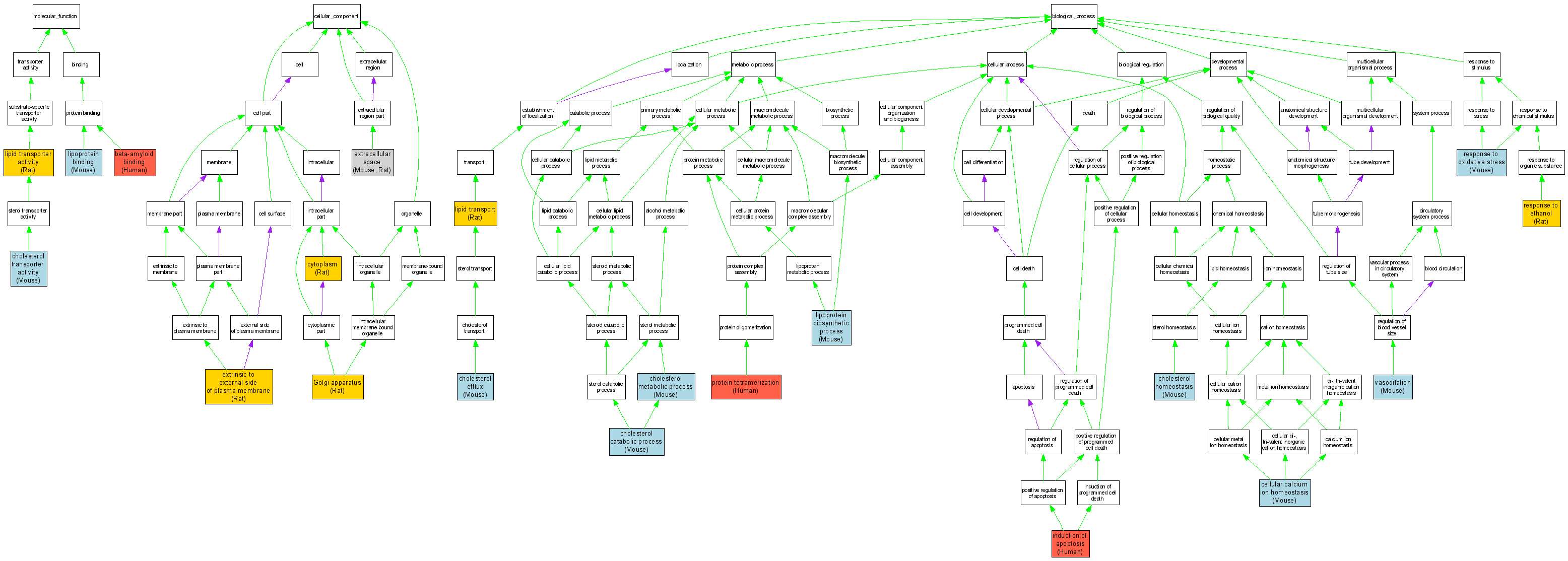
| Category | ID | Term | DB Object | Evidence | Organism | Reference |
| Molecular Function | GO:0001540 | beta-amyloid binding |
P02649 | IDA | Human | PMID:11305869 |
| Molecular Function | GO:0017127 | cholesterol transporter activity |
MGI:88057 | IDA | Mouse | MGI:MGI:3056863|PMID:15269218 |
| Molecular Function | GO:0005319 | lipid transporter activity |
RGD:2138 | IDA | Rat | RGD:634663|PMID:12482838 |
| Molecular Function | GO:0008034 | lipoprotein binding |
MGI:88057 | IDA | Mouse | MGI:MGI:2150868|PMID:11553788 |
| Cellular Component | GO:0005737 | cytoplasm |
RGD:2138 | IDA | Rat | RGD:1599197|PMID:7616121 |
| Cellular Component | GO:0005615 | extracellular space |
MGI:88057 | IDA | Mouse | MGI:MGI:70238|PMID:7798939 |
| Cellular Component | GO:0005615 | extracellular space |
MGI:88057 | IDA | Mouse | MGI:MGI:892202|PMID:9186920 |
| Cellular Component | GO:0005615 | extracellular space |
MGI:88057 | IDA | Mouse | MGI:MGI:1096057|PMID:9300780 |
| Cellular Component | GO:0005615 | extracellular space |
MGI:88057 | IDA | Mouse | MGI:MGI:3056863|PMID:15269218 |
| Cellular Component | GO:0005615 | extracellular space |
RGD:2138 | IDA | Rat | RGD:1599198|PMID:16947119 |
| Cellular Component | GO:0031232 | extrinsic to external side of plasma membrane |
RGD:2138 | IDA | Rat | RGD:1599197|PMID:7616121 |
| Cellular Component | GO:0005794 | Golgi apparatus |
RGD:2138 | IDA | Rat | RGD:1599196|PMID:11839466 |
| Biological Process | GO:0006874 | cellular calcium ion homeostasis |
MGI:88057 | IDA | Mouse | MGI:MGI:66090|PMID:8185566 |
| Biological Process | GO:0006707 | cholesterol catabolic process |
MGI:88057 | IMP | Mouse | MGI:MGI:1314982|PMID:9826706 |
| Biological Process | GO:0033344 | cholesterol efflux |
MGI:88057 | IMP | Mouse | MGI:MGI:2151732|PMID:11551841 |
| Biological Process | GO:0033344 | cholesterol efflux |
MGI:88057 | IDA | Mouse | MGI:MGI:3056863|PMID:15269218 |
| Biological Process | GO:0042632 | cholesterol homeostasis |
MGI:88057 | IMP | Mouse | MGI:MGI:51330|PMID:1423598 |
| Biological Process | GO:0042632 | cholesterol homeostasis |
MGI:88057 | IMP | Mouse | MGI:MGI:70238|PMID:7798939 |
| Biological Process | GO:0008203 | cholesterol metabolic process |
MGI:88057 | IMP | Mouse | MGI:MGI:51330|PMID:1423598 |
| Biological Process | GO:0008203 | cholesterol metabolic process |
MGI:88057 | IMP | Mouse | MGI:MGI:2180727|PMID:8647961 |
| Biological Process | GO:0006917 | induction of apoptosis |
P02649 | IDA | Human | PMID:12753088 |
| Biological Process | GO:0006869 | lipid transport |
RGD:2138 | IDA | Rat | RGD:634663|PMID:12482838 |
| Biological Process | GO:0042158 | lipoprotein biosynthetic process |
MGI:88057 | IGI | Mouse | MGI:MGI:3709144|PMID:14595002 |
| Biological Process | GO:0051262 | protein tetramerization |
P02649 | IDA | Human | PMID:4066713 |
| Biological Process | GO:0045471 | response to ethanol |
RGD:2138 | IDA | Rat | RGD:1599196|PMID:11839466 |
| Biological Process | GO:0006979 | response to oxidative stress |
MGI:88057 | IMP | Mouse | MGI:MGI:80909|PMID:8773783 |
| Biological Process | GO:0042311 | vasodilation |
MGI:88057 | IMP | Mouse | MGI:MGI:1314982|PMID:9826706 |