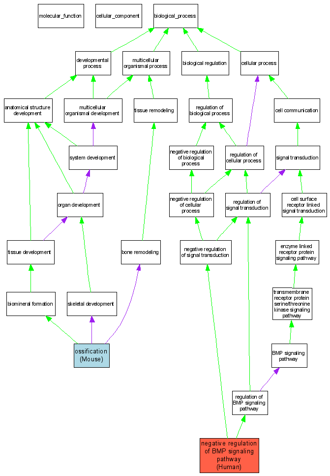
Compare GO annotations related to Sclerosteosis using OMIM genes and OrthoDisease orthologs

A table of the annotations represented in this image is provided below.
CategoryIDTermDB ObjectEvidenceOrganismReference
Biological ProcessGO:0030514negative regulation of BMP signaling pathway Q9BQB4IDAHumanPMID:14633986
Biological ProcessGO:0001503ossification MGI:1921749IDAMouseMGI:MGI:2682155|PMID:14633986