| Category | ID | Term | DB Object | Evidence | Organism | Reference |
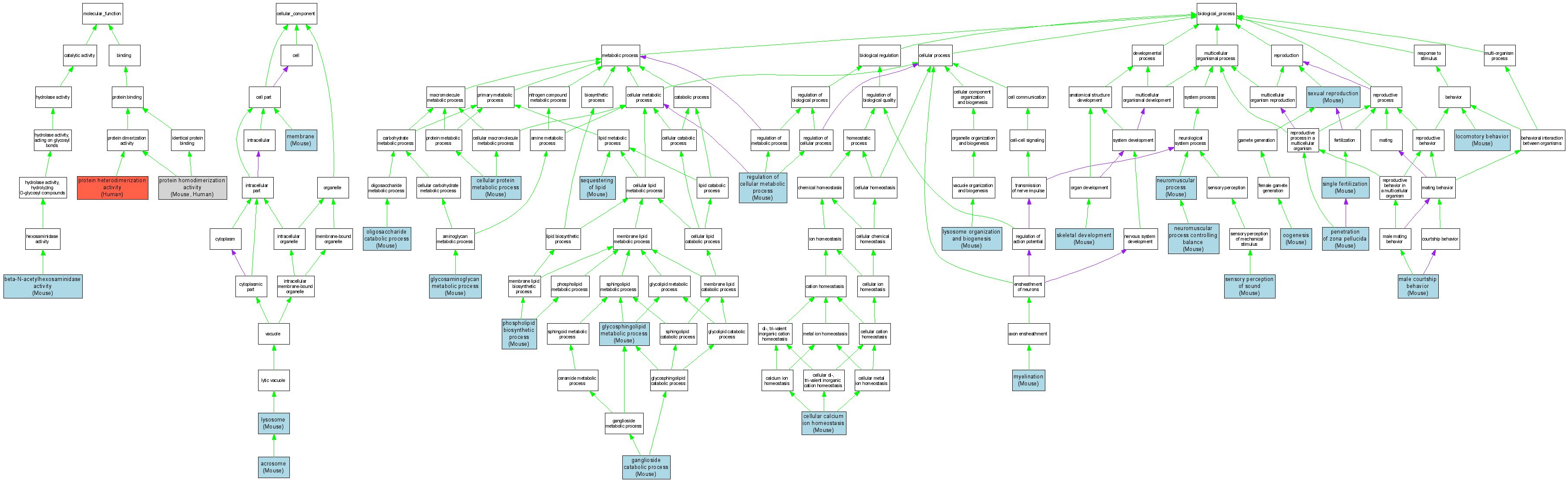
| Molecular Function | GO:0004563 | beta-N-acetylhexosaminidase activity |
MGI:96074 | IDA | Mouse | MGI:MGI:3033879|PMID:11854359 |
| Molecular Function | GO:0004563 | beta-N-acetylhexosaminidase activity |
MGI:96074 | IDA | Mouse | MGI:MGI:1101658|PMID:9417048 |
| Molecular Function | GO:0004563 | beta-N-acetylhexosaminidase activity |
MGI:96074 | IMP | Mouse | MGI:MGI:78473|PMID:8789434 |
| Molecular Function | GO:0004563 | beta-N-acetylhexosaminidase activity |
MGI:96074 | IGI | Mouse | MGI:MGI:83770|PMID:8896570 |
| Molecular Function | GO:0004563 | beta-N-acetylhexosaminidase activity |
MGI:96074 | IDA | Mouse | MGI:MGI:86774|PMID:9122231 |
| Molecular Function | GO:0004563 | beta-N-acetylhexosaminidase activity |
MGI:96074 | IDA | Mouse | MGI:MGI:3582046|PMID:8269854 |
| Molecular Function | GO:0046982 | protein heterodimerization activity |
P07686 | IDA | Human | PMID:6230359 |
| Molecular Function | GO:0042803 | protein homodimerization activity |
MGI:96074 | IDA | Mouse | MGI:MGI:3582046|PMID:8269854 |
| Molecular Function | GO:0042803 | protein homodimerization activity |
P07686 | IDA | Human | PMID:6230359 |
| Cellular Component | GO:0001669 | acrosome |
MGI:96074 | IDA | Mouse | MGI:MGI:3582046|PMID:8269854 |
| Cellular Component | GO:0005764 | lysosome |
MGI:96074 | IDA | Mouse | MGI:MGI:3033879|PMID:11854359 |
| Cellular Component | GO:0016020 | membrane |
MGI:96074 | IDA | Mouse | MGI:MGI:3033879|PMID:11854359 |
| Biological Process | GO:0006874 | cellular calcium ion homeostasis |
MGI:96074 | IMP | Mouse | MGI:MGI:2670850|PMID:12756243 |
| Biological Process | GO:0006874 | cellular calcium ion homeostasis |
MGI:96074 | IGI | Mouse | MGI:MGI:2670850|PMID:12756243 |
| Biological Process | GO:0044267 | cellular protein metabolic process |
MGI:96074 | IMP | Mouse | MGI:MGI:3041658|PMID:12657883 |
| Biological Process | GO:0006689 | ganglioside catabolic process |
MGI:96074 | IMP | Mouse | MGI:MGI:76816|PMID:8566348 |
| Biological Process | GO:0006689 | ganglioside catabolic process |
MGI:96074 | IMP | Mouse | MGI:MGI:894862|PMID:9223328 |
| Biological Process | GO:0006689 | ganglioside catabolic process |
MGI:96074 | IMP | Mouse | MGI:MGI:2670850|PMID:12756243 |
| Biological Process | GO:0006689 | ganglioside catabolic process |
MGI:96074 | IMP | Mouse | MGI:MGI:1331265|PMID:10021458 |
| Biological Process | GO:0006689 | ganglioside catabolic process |
MGI:96074 | IMP | Mouse | MGI:MGI:1271008|PMID:9645704 |
| Biological Process | GO:0006689 | ganglioside catabolic process |
MGI:96074 | IMP | Mouse | MGI:MGI:3041658|PMID:12657883 |
| Biological Process | GO:0006689 | ganglioside catabolic process |
MGI:96074 | IMP | Mouse | MGI:MGI:3573807|PMID:15748167 |
| Biological Process | GO:0006689 | ganglioside catabolic process |
MGI:96074 | IMP | Mouse | MGI:MGI:78473|PMID:8789434 |
| Biological Process | GO:0030203 | glycosaminoglycan metabolic process |
MGI:96074 | IGI | Mouse | MGI:MGI:83770|PMID:8896570 |
| Biological Process | GO:0006687 | glycosphingolipid metabolic process |
MGI:96074 | IMP | Mouse | MGI:MGI:78473|PMID:8789434 |
| Biological Process | GO:0007626 | locomotory behavior |
MGI:96074 | IMP | Mouse | MGI:MGI:76799|PMID:7550345 |
| Biological Process | GO:0007626 | locomotory behavior |
MGI:96074 | IGI | Mouse | MGI:MGI:83770|PMID:8896570 |
| Biological Process | GO:0007040 | lysosome organization and biogenesis |
MGI:96074 | IMP | Mouse | MGI:MGI:1271008|PMID:9645704 |
| Biological Process | GO:0007040 | lysosome organization and biogenesis |
MGI:96074 | IMP | Mouse | MGI:MGI:78473|PMID:8789434 |
| Biological Process | GO:0007040 | lysosome organization and biogenesis |
MGI:96074 | IGI | Mouse | MGI:MGI:83770|PMID:8896570 |
| Biological Process | GO:0007040 | lysosome organization and biogenesis |
MGI:96074 | IGI | Mouse | MGI:MGI:894634|PMID:9184660 |
| Biological Process | GO:0008049 | male courtship behavior |
MGI:96074 | IMP | Mouse | MGI:MGI:2450169|PMID:12617783 |
| Biological Process | GO:0042552 | myelination |
MGI:96074 | IGI | Mouse | MGI:MGI:894634|PMID:9184660 |
| Biological Process | GO:0050905 | neuromuscular process |
MGI:96074 | IMP | Mouse | MGI:MGI:1203907|PMID:9584189 |
| Biological Process | GO:0050905 | neuromuscular process |
MGI:96074 | IMP | Mouse | MGI:MGI:1331265|PMID:10021458 |
| Biological Process | GO:0050905 | neuromuscular process |
MGI:96074 | IMP | Mouse | MGI:MGI:76799|PMID:7550345 |
| Biological Process | GO:0050885 | neuromuscular process controlling balance |
MGI:96074 | IMP | Mouse | MGI:MGI:76799|PMID:7550345 |
| Biological Process | GO:0050885 | neuromuscular process controlling balance |
MGI:96074 | IMP | Mouse | MGI:MGI:1203907|PMID:9584189 |
| Biological Process | GO:0050885 | neuromuscular process controlling balance |
MGI:96074 | IMP | Mouse | MGI:MGI:1331265|PMID:10021458 |
| Biological Process | GO:0050885 | neuromuscular process controlling balance |
MGI:96074 | IGI | Mouse | MGI:MGI:83770|PMID:8896570 |
| Biological Process | GO:0009313 | oligosaccharide catabolic process |
MGI:96074 | IMP | Mouse | MGI:MGI:1331265|PMID:10021458 |
| Biological Process | GO:0009313 | oligosaccharide catabolic process |
MGI:96074 | IMP | Mouse | MGI:MGI:3573807|PMID:15748167 |
| Biological Process | GO:0048477 | oogenesis |
MGI:96074 | IMP | Mouse | MGI:MGI:894862|PMID:9223328 |
| Biological Process | GO:0007341 | penetration of zona pellucida |
MGI:96074 | IMP | Mouse | MGI:MGI:3582046|PMID:8269854 |
| Biological Process | GO:0008654 | phospholipid biosynthetic process |
MGI:96074 | IMP | Mouse | MGI:MGI:3047051|PMID:15198669 |
| Biological Process | GO:0031323 | regulation of cellular metabolic process |
MGI:96074 | IMP | Mouse | MGI:MGI:3047051|PMID:15198669 |
| Biological Process | GO:0007605 | sensory perception of sound |
MGI:96074 | IGI | Mouse | MGI:MGI:83770|PMID:8896570 |
| Biological Process | GO:0019915 | sequestering of lipid |
MGI:96074 | IMP | Mouse | MGI:MGI:894862|PMID:9223328 |
| Biological Process | GO:0019915 | sequestering of lipid |
MGI:96074 | IMP | Mouse | MGI:MGI:1331265|PMID:10021458 |
| Biological Process | GO:0019915 | sequestering of lipid |
MGI:96074 | IGI | Mouse | MGI:MGI:1331265|PMID:10021458 |
| Biological Process | GO:0019915 | sequestering of lipid |
MGI:96074 | IMP | Mouse | MGI:MGI:76799|PMID:7550345 |
| Biological Process | GO:0019915 | sequestering of lipid |
MGI:96074 | IMP | Mouse | MGI:MGI:78473|PMID:8789434 |
| Biological Process | GO:0019953 | sexual reproduction |
MGI:96074 | IMP | Mouse | MGI:MGI:1271008|PMID:9645704 |
| Biological Process | GO:0007338 | single fertilization |
MGI:96074 | IMP | Mouse | MGI:MGI:2670850|PMID:12756243 |
| Biological Process | GO:0001501 | skeletal development |
MGI:96074 | IGI | Mouse | MGI:MGI:83770|PMID:8896570 |
| Biological Process | GO:0001501 | skeletal development |
MGI:96074 | IGI | Mouse | MGI:MGI:894634|PMID:9184660 |