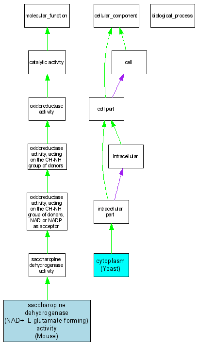
Compare GO annotations related to Saccharopinuria using OMIM genes and OrthoDisease orthologs

A table of the annotations represented in this image is provided below.
CategoryIDTermDB ObjectEvidenceOrganismReference
Molecular FunctionGO:0047131saccharopine dehydrogenase (NAD+, L-glutamate-forming) activity MGI:1353573IDAMouseMGI:MGI:1350812|PMID:10567240
Cellular ComponentGO:0005737cytoplasm S000005333IDAYeastSGD_REF:S000074185|PMID:14562095
Cellular ComponentGO:0005737cytoplasm S000005333IDAYeastSGD_REF:S000069459|PMID:11914276