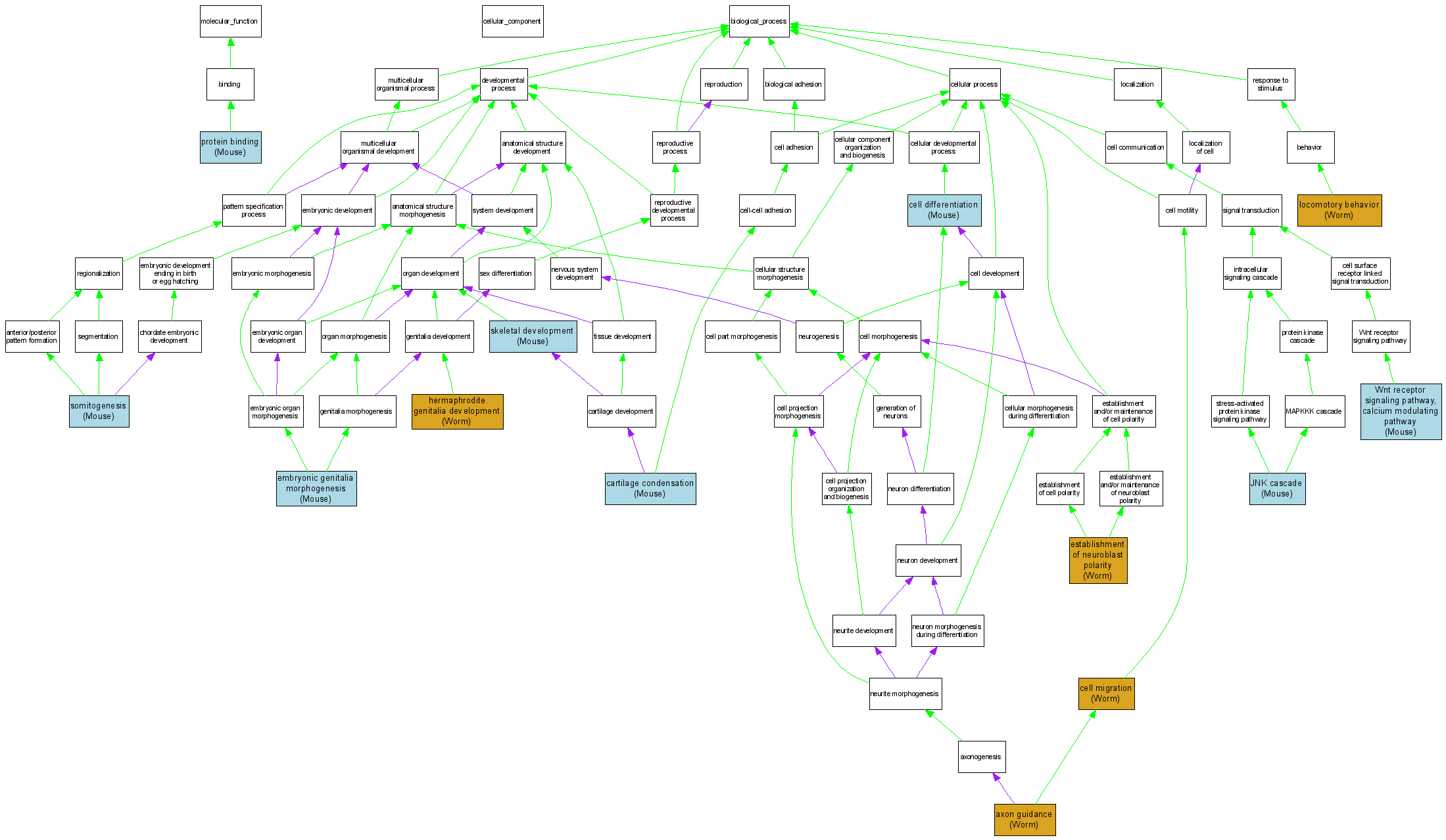
Compare GO annotations related to Robinow syndrome, autosomal recessive using OMIM genes and OrthoDisease orthologs

A table of the annotations represented in this image is provided below.
CategoryIDTermDB ObjectEvidenceOrganismReference
Molecular FunctionGO:0005515protein binding MGI:1347521IPIMouseMGI:MGI:3042073|PMID:12839624
Biological ProcessGO:0007411axon guidance WBGene00000289IMPWormWB:WBPaper00003653|PMID:10476968
Biological ProcessGO:0001502cartilage condensation MGI:1347521IMPMouseMGI:MGI:3037488|PMID:14745966
Biological ProcessGO:0030154cell differentiation MGI:1347521IMPMouseMGI:MGI:3037488|PMID:14745966
Biological ProcessGO:0016477cell migration WBGene00000289IMPWormWB:WBPaper00003653|PMID:10476968
Biological ProcessGO:0030538embryonic genitalia morphogenesis MGI:1347521IMPMouseMGI:MGI:3037488|PMID:14745966
Biological ProcessGO:0045200establishment of neuroblast polarity WBGene00000289IMPWormWB:WBPaper00003653|PMID:10476968
Biological ProcessGO:0040035hermaphrodite genitalia development WBGene00000289IMPWormWB:WBPaper00005654|PMID:12529635
Biological ProcessGO:0007254JNK cascade MGI:1347521IDAMouseMGI:MGI:3042073|PMID:12839624
Biological ProcessGO:0007626locomotory behavior WBGene00000289IMPWormWB:WBPaper00005654|PMID:12529635
Biological ProcessGO:0007626locomotory behavior WBGene00000289IMPWormWB:WBPaper00006395|PMID:14551910
Biological ProcessGO:0001501skeletal development MGI:1347521IMPMouseMGI:MGI:1353865|PMID:10700181
Biological ProcessGO:0001756somitogenesis MGI:1347521IMPMouseMGI:MGI:3037488|PMID:14745966
Biological ProcessGO:0007223Wnt receptor signaling pathway, calcium modulating pathway MGI:1347521IPIMouseMGI:MGI:3042073|PMID:12839624