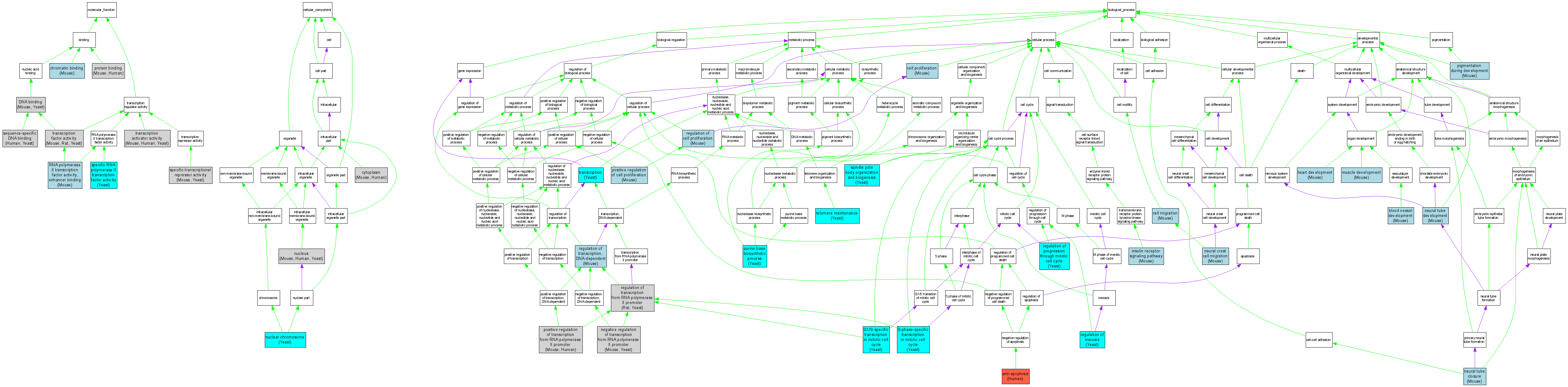
| Category | ID | Term | DB Object | Evidence | Organism | Reference |
| Molecular Function | GO:0003682 | chromatin binding |
MGI:97487 | IDA | Mouse | MGI:MGI:3530428|PMID:15729346 |
| Molecular Function | GO:0003677 | DNA binding |
MGI:1890077 | IDA | Mouse | MGI:MGI:2447254|PMID:12488434 |
| Molecular Function | GO:0003677 | DNA binding |
S000002859 | IDA | Yeast | SGD_REF:S000072304|PMID:12464633 |
| Molecular Function | GO:0005515 | protein binding |
MGI:1890077 | IPI | Mouse | MGI:MGI:3689757|PMID:17050673 |
| Molecular Function | GO:0005515 | protein binding |
MGI:97487 | IPI | Mouse | MGI:MGI:1195383|PMID:9464541 |
| Molecular Function | GO:0005515 | protein binding |
MGI:97487 | IPI | Mouse | PMID:17662948 |
| Molecular Function | GO:0005515 | protein binding |
P23760 | IPI | Human | PMID:11029584 |
| Molecular Function | GO:0005515 | protein binding |
Q12778 | IPI | Human | PMID:11353774 |
| Molecular Function | GO:0003705 | RNA polymerase II transcription factor activity, enhancer binding |
MGI:97487 | IDA | Mouse | MGI:MGI:3530428|PMID:15729346 |
| Molecular Function | GO:0003705 | RNA polymerase II transcription factor activity, enhancer binding |
MGI:97487 | IGI | Mouse | MGI:MGI:3530428|PMID:15729346 |
| Molecular Function | GO:0043565 | sequence-specific DNA binding |
Q12778 | IDA | Human | PMID:12228231 |
| Molecular Function | GO:0043565 | sequence-specific DNA binding |
S000000661 | IDA | Yeast | SGD_REF:S000062141|PMID:9920414 |
| Molecular Function | GO:0043565 | sequence-specific DNA binding |
S000000661 | IMP | Yeast | SGD_REF:S000062141|PMID:9920414 |
| Molecular Function | GO:0003704 | specific RNA polymerase II transcription factor activity |
S000000661 | IDA | Yeast | SGD_REF:S000048665|PMID:8441413 |
| Molecular Function | GO:0003704 | specific RNA polymerase II transcription factor activity |
S000000661 | IMP | Yeast | SGD_REF:S000117982|PMID:16912276 |
| Molecular Function | GO:0016566 | specific transcriptional repressor activity |
MGI:97487 | IDA | Mouse | MGI:MGI:3530428|PMID:15729346 |
| Molecular Function | GO:0016566 | specific transcriptional repressor activity |
S000002859 | IDA | Yeast | SGD_REF:S000053020|PMID:10705372 |
| Molecular Function | GO:0016566 | specific transcriptional repressor activity |
S000002859 | IGI | Yeast | SGD_REF:S000072304|PMID:12464633 |
| Molecular Function | GO:0016566 | specific transcriptional repressor activity |
S000002859 | IPI | Yeast | SGD_REF:S000053020|PMID:10705372 |
| Molecular Function | GO:0016563 | transcription activator activity |
MGI:97487 | IDA | Mouse | MGI:MGI:3530428|PMID:15729346 |
| Molecular Function | GO:0016563 | transcription activator activity |
MGI:97487 | IDA | Mouse | MGI:MGI:3610892|PMID:16300735 |
| Molecular Function | GO:0016563 | transcription activator activity |
Q12778 | IDA | Human | PMID:10871843 |
| Molecular Function | GO:0016563 | transcription activator activity |
Q12778 | IDA | Human | PMID:12228231 |
| Molecular Function | GO:0016563 | transcription activator activity |
Q12778 | IDA | Human | PMID:7862145 |
| Molecular Function | GO:0016563 | transcription activator activity |
S000002264 | IMP | Yeast | SGD_REF:S000049914|PMID:3049251 |
| Molecular Function | GO:0003700 | transcription factor activity |
MGI:1890077 | IDA | Mouse | MGI:MGI:2447254|PMID:12488434 |
| Molecular Function | GO:0003700 | transcription factor activity |
RGD:620283 | IDA | Rat | RGD:632718|PMID:10960473 |
| Molecular Function | GO:0003700 | transcription factor activity |
S000002264 | IMP | Yeast | SGD_REF:S000049914|PMID:3049251 |
| Molecular Function | GO:0003700 | transcription factor activity |
S000002264 | IGI | Yeast | SGD_REF:S000049914|PMID:3049251 |
| Molecular Function | GO:0003700 | transcription factor activity |
S000002264 | IPI | Yeast | SGD_REF:S000039230|PMID:7902583 |
| Cellular Component | GO:0005737 | cytoplasm |
MGI:1890077 | IDA | Mouse | MGI:MGI:2447254|PMID:12488434 |
| Cellular Component | GO:0005737 | cytoplasm |
MGI:1890077 | IDA | Mouse | MGI:MGI:2675571|PMID:12857750 |
| Cellular Component | GO:0005737 | cytoplasm |
MGI:1890077 | IDA | Mouse | MGI:MGI:3586939|PMID:16027169 |
| Cellular Component | GO:0005737 | cytoplasm |
Q12778 | IDA | Human | PMID:11311120 |
| Cellular Component | GO:0005737 | cytoplasm |
Q12778 | IDA | Human | PMID:12228231 |
| Cellular Component | GO:0000228 | nuclear chromosome |
S000002859 | IDA | Yeast | SGD_REF:S000053020|PMID:10705372 |
| Cellular Component | GO:0005634 | nucleus |
MGI:1890077 | IDA | Mouse | MGI:MGI:2447254|PMID:12488434 |
| Cellular Component | GO:0005634 | nucleus |
MGI:1890077 | IDA | Mouse | MGI:MGI:2675571|PMID:12857750 |
| Cellular Component | GO:0005634 | nucleus |
MGI:1890077 | IDA | Mouse | MGI:MGI:3586939|PMID:16027169 |
| Cellular Component | GO:0005634 | nucleus |
Q12778 | IDA | Human | PMID:11311120 |
| Cellular Component | GO:0005634 | nucleus |
Q12778 | IDA | Human | PMID:12228231 |
| Cellular Component | GO:0005634 | nucleus |
S000000661 | IPI | Yeast | SGD_REF:S000062141|PMID:9920414 |
| Cellular Component | GO:0005634 | nucleus |
S000002264 | IDA | Yeast | SGD_REF:S000047624|PMID:1493793 |
| Biological Process | GO:0006916 | anti-apoptosis |
Q12778 | IDA | Human | PMID:10871843 |
| Biological Process | GO:0001568 | blood vessel development |
MGI:1890077 | IMP | Mouse | MGI:MGI:3036413|PMID:14978268 |
| Biological Process | GO:0001568 | blood vessel development |
MGI:1890077 | IMP | Mouse | MGI:MGI:3052261|PMID:15184386 |
| Biological Process | GO:0016477 | cell migration |
MGI:97487 | IMP | Mouse | MGI:MGI:3044235|PMID:15132998 |
| Biological Process | GO:0008283 | cell proliferation |
MGI:97487 | IMP | Mouse | MGI:MGI:3044235|PMID:15132998 |
| Biological Process | GO:0000083 | G1/S-specific transcription in mitotic cell cycle |
S000000661 | IPI | Yeast | SGD_REF:S000071810|PMID:12464632 |
| Biological Process | GO:0000083 | G1/S-specific transcription in mitotic cell cycle |
S000002859 | IPI | Yeast | SGD_REF:S000071810|PMID:12464632 |
| Biological Process | GO:0007507 | heart development |
MGI:97487 | IMP | Mouse | MGI:MGI:3528806|PMID:10231856 |
| Biological Process | GO:0008286 | insulin receptor signaling pathway |
MGI:1890077 | IMP | Mouse | MGI:MGI:2447254|PMID:12488434 |
| Biological Process | GO:0007517 | muscle development |
MGI:97487 | IMP | Mouse | MGI:MGI:3044235|PMID:15132998 |
| Biological Process | GO:0000122 | negative regulation of transcription from RNA polymerase II promoter |
MGI:97487 | IGI | Mouse | MGI:MGI:3530428|PMID:15729346 |
| Biological Process | GO:0000122 | negative regulation of transcription from RNA polymerase II promoter |
S000002859 | IEP | Yeast | SGD_REF:S000053020|PMID:10705372 |
| Biological Process | GO:0000122 | negative regulation of transcription from RNA polymerase II promoter |
S000002859 | IDA | Yeast | SGD_REF:S000072304|PMID:12464633 |
| Biological Process | GO:0000122 | negative regulation of transcription from RNA polymerase II promoter |
S000002859 | IPI | Yeast | SGD_REF:S000053020|PMID:10705372 |
| Biological Process | GO:0000122 | negative regulation of transcription from RNA polymerase II promoter |
S000002859 | IGI | Yeast | SGD_REF:S000072304|PMID:12464633 |
| Biological Process | GO:0001755 | neural crest cell migration |
MGI:97487 | IMP | Mouse | MGI:MGI:3056222|PMID:15384171 |
| Biological Process | GO:0001843 | neural tube closure |
MGI:97487 | IMP | Mouse | MGI:MGI:3056222|PMID:15384171 |
| Biological Process | GO:0021915 | neural tube development |
MGI:97487 | IGI | Mouse | MGI:MGI:1342174|PMID:10419687 |
| Biological Process | GO:0048066 | pigmentation during development |
MGI:97487 | IMP | Mouse | MGI:MGI:3055244|PMID:15322542 |
| Biological Process | GO:0008284 | positive regulation of cell proliferation |
MGI:97487 | IMP | Mouse | MGI:MGI:3608103|PMID:10946068 |
| Biological Process | GO:0045944 | positive regulation of transcription from RNA polymerase II promoter |
MGI:97487 | IDA | Mouse | MGI:MGI:3530428|PMID:15729346 |
| Biological Process | GO:0045944 | positive regulation of transcription from RNA polymerase II promoter |
MGI:97487 | IDA | Mouse | MGI:MGI:3610892|PMID:16300735 |
| Biological Process | GO:0045944 | positive regulation of transcription from RNA polymerase II promoter |
Q12778 | IDA | Human | PMID:10871843 |
| Biological Process | GO:0045944 | positive regulation of transcription from RNA polymerase II promoter |
Q12778 | IDA | Human | PMID:12228231 |
| Biological Process | GO:0009113 | purine base biosynthetic process |
S000002264 | IDA | Yeast | SGD_REF:S000052116|PMID:1495962 |
| Biological Process | GO:0042127 | regulation of cell proliferation |
MGI:1890077 | IMP | Mouse | MGI:MGI:2447254|PMID:12488434 |
| Biological Process | GO:0040020 | regulation of meiosis |
S000002859 | IEP | Yeast | SGD_REF:S000053020|PMID:10705372 |
| Biological Process | GO:0040020 | regulation of meiosis |
S000002859 | IPI | Yeast | SGD_REF:S000053020|PMID:10705372 |
| Biological Process | GO:0007346 | regulation of progression through mitotic cell cycle |
S000002859 | IMP | Yeast | SGD_REF:S000072304|PMID:12464633 |
| Biological Process | GO:0006357 | regulation of transcription from RNA polymerase II promoter |
RGD:620283 | IDA | Rat | RGD:632718|PMID:10960473 |
| Biological Process | GO:0006357 | regulation of transcription from RNA polymerase II promoter |
S000000661 | IDA | Yeast | SGD_REF:S000048665|PMID:8441413 |
| Biological Process | GO:0006355 | regulation of transcription, DNA-dependent |
MGI:1890077 | IDA | Mouse | MGI:MGI:2447254|PMID:12488434 |
| Biological Process | GO:0000115 | S-phase-specific transcription in mitotic cell cycle |
S000000661 | IMP | Yeast | SGD_REF:S000117982|PMID:16912276 |
| Biological Process | GO:0051300 | spindle pole body organization and biogenesis |
S000000661 | IGI | Yeast | SGD_REF:S000062141|PMID:9920414 |
| Biological Process | GO:0000723 | telomere maintenance |
S000000661 | IMP | Yeast | SGD_REF:S000114270|PMID:15161972 |
| Biological Process | GO:0006350 | transcription |
S000002264 | IGI | Yeast | SGD_REF:S000071684|PMID:12145299 |