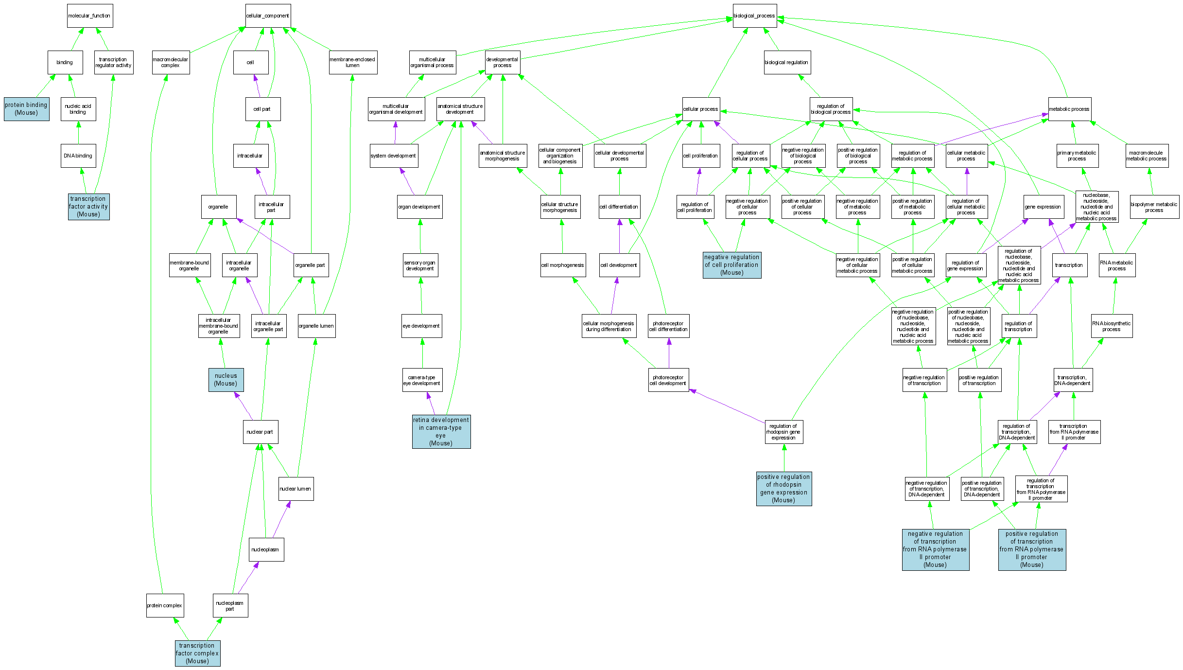
| Category | ID | Term | DB Object | Evidence | Organism | Reference |
| Molecular Function | GO:0005515 | protein binding |
MGI:1346317 | IPI | Mouse | MGI:MGI:3574255|PMID:15689355 |
| Molecular Function | GO:0003700 | transcription factor activity |
MGI:1346317 | IDA | Mouse | MGI:MGI:3574255|PMID:15689355 |
| Cellular Component | GO:0005634 | nucleus |
MGI:1346317 | IDA | Mouse | MGI:MGI:3574255|PMID:15689355 |
| Cellular Component | GO:0005667 | transcription factor complex |
MGI:1346317 | IDA | Mouse | MGI:MGI:3574255|PMID:15689355 |
| Biological Process | GO:0008285 | negative regulation of cell proliferation |
MGI:1346317 | IMP | Mouse | MGI:MGI:3624051|PMID:12407160 |
| Biological Process | GO:0000122 | negative regulation of transcription from RNA polymerase II promoter |
MGI:1346317 | IGI | Mouse | MGI:MGI:3574255|PMID:15689355 |
| Biological Process | GO:0045872 | positive regulation of rhodopsin gene expression |
MGI:1346317 | IGI | Mouse | MGI:MGI:3574255|PMID:15689355 |
| Biological Process | GO:0045944 | positive regulation of transcription from RNA polymerase II promoter |
MGI:1346317 | IGI | Mouse | MGI:MGI:3574255|PMID:15689355 |
| Biological Process | GO:0060041 | retina development in camera-type eye |
MGI:1346317 | IMP | Mouse | MGI:MGI:3624051|PMID:12407160 |