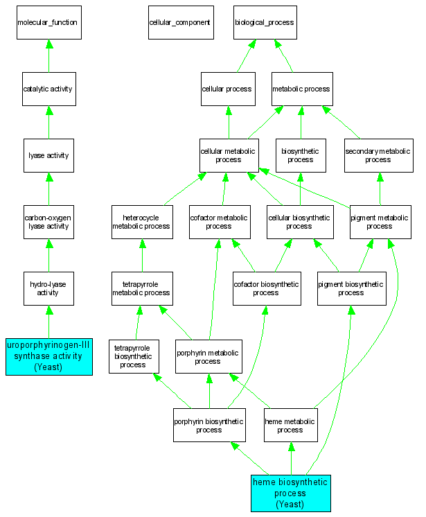
Compare GO annotations related to Porphyria, congenital erythropoietic using OMIM genes and OrthoDisease orthologs

A table of the annotations represented in this image is provided below.
CategoryIDTermDB ObjectEvidenceOrganismReference
Molecular FunctionGO:0004852uroporphyrinogen-III synthase activity S000005804IMPYeastSGD_REF:S000040301|PMID:7597845
Biological ProcessGO:0006783heme biosynthetic process S000005804IMPYeastSGD_REF:S000046021|PMID:323256