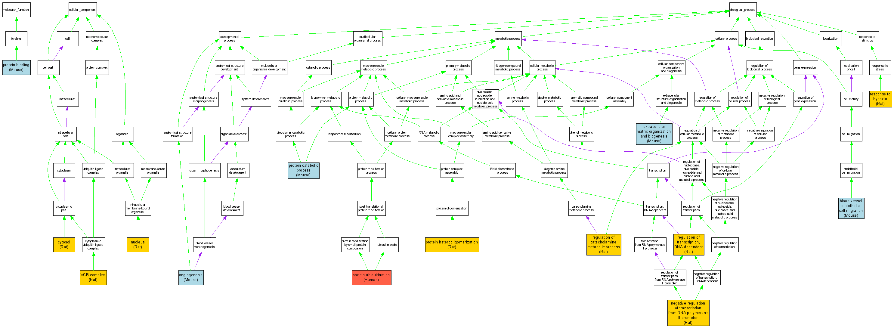
| Category | ID | Term | DB Object | Evidence | Organism | Reference |
| Molecular Function | GO:0005515 | protein binding |
MGI:103223 | IPI | Mouse | MGI:MGI:3513692|PMID:15601820 |
| Cellular Component | GO:0005829 | cytosol |
RGD:3960 | IDA | Rat | RGD:730251|PMID:7604013 |
| Cellular Component | GO:0005634 | nucleus |
RGD:3960 | IDA | Rat | RGD:730251|PMID:7604013 |
| Cellular Component | GO:0030891 | VCB complex |
RGD:3960 | IDA | Rat | RGD:1559276|PMID:9122164 |
| Biological Process | GO:0001525 | angiogenesis |
MGI:103223 | IMP | Mouse | MGI:MGI:3619780|PMID:16537898 |
| Biological Process | GO:0043534 | blood vessel endothelial cell migration |
MGI:103223 | IMP | Mouse | MGI:MGI:3619780|PMID:16537898 |
| Biological Process | GO:0030198 | extracellular matrix organization and biogenesis |
MGI:103223 | IMP | Mouse | MGI:MGI:3619780|PMID:16537898 |
| Biological Process | GO:0000122 | negative regulation of transcription from RNA polymerase II promoter |
RGD:3960 | IMP | Rat | RGD:619592|PMID:11912140 |
| Biological Process | GO:0030163 | protein catabolic process |
MGI:103223 | IMP | Mouse | MGI:MGI:2667513|PMID:12832481 |
| Biological Process | GO:0051291 | protein heterooligomerization |
RGD:3960 | IPI | Rat | RGD:1559276|PMID:9122164 |
| Biological Process | GO:0016567 | protein ubiquitination |
P40337 | IMP | Human | PMID:12169691 |
| Biological Process | GO:0042069 | regulation of catecholamine metabolic process |
RGD:3960 | IMP | Rat | RGD:619592|PMID:11912140 |
| Biological Process | GO:0006355 | regulation of transcription, DNA-dependent |
RGD:3960 | IDA | Rat | RGD:61592|PMID:1966765 |
| Biological Process | GO:0001666 | response to hypoxia |
RGD:3960 | IMP | Rat | RGD:619592|PMID:11912140 |