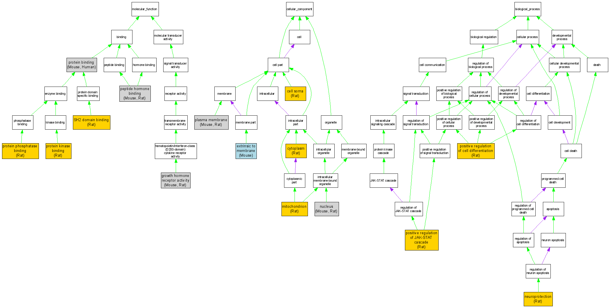
| Category | ID | Term | DB Object | Evidence | Organism | Reference |
| Molecular Function | GO:0004903 | growth hormone receptor activity |
MGI:95708 | IDA | Mouse | MGI:MGI:55531|PMID:6303755 |
| Molecular Function | GO:0004903 | growth hormone receptor activity |
RGD:2687 | IDA | Rat | RGD:1624960|PMID:17258692 |
| Molecular Function | GO:0017046 | peptide hormone binding |
MGI:95708 | IPI | Mouse | MGI:MGI:1347647|PMID:10556780 |
| Molecular Function | GO:0017046 | peptide hormone binding |
RGD:2687 | IDA | Rat | RGD:1624960|PMID:17258692 |
| Molecular Function | GO:0005515 | protein binding |
MGI:95708 | IPI | Mouse | MGI:MGI:3528097|PMID:15690087 |
| Molecular Function | GO:0005515 | protein binding |
P10912 | IPI | Human | PMID:12907755 |
| Molecular Function | GO:0005515 | protein binding |
P10912 | IPI | Human | PMID:10866662 |
| Molecular Function | GO:0005515 | protein binding |
P10912 | IPI | Human | PMID:8943276 |
| Molecular Function | GO:0019901 | protein kinase binding |
RGD:2687 | IPI | Rat | RGD:1624962|PMID:11244571 |
| Molecular Function | GO:0019903 | protein phosphatase binding |
RGD:2687 | IPI | Rat | RGD:1624964|PMID:10976913 |
| Molecular Function | GO:0019903 | protein phosphatase binding |
RGD:2687 | IMP | Rat | RGD:1624964|PMID:10976913 |
| Molecular Function | GO:0042169 | SH2 domain binding |
RGD:2687 | IPI | Rat | RGD:1624964|PMID:10976913 |
| Molecular Function | GO:0042169 | SH2 domain binding |
RGD:2687 | IMP | Rat | RGD:1624964|PMID:10976913 |
| Molecular Function | GO:0042169 | SH2 domain binding |
RGD:2687 | IDA | Rat | RGD:728498|PMID:12586763 |
| Cellular Component | GO:0043025 | cell soma |
RGD:2687 | IDA | Rat | RGD:1624960|PMID:17258692 |
| Cellular Component | GO:0005737 | cytoplasm |
RGD:2687 | IDA | Rat | RGD:728761|PMID:12162495 |
| Cellular Component | GO:0019898 | extrinsic to membrane |
MGI:95708 | IDA | Mouse | MGI:MGI:2158948|PMID:11834450 |
| Cellular Component | GO:0005739 | mitochondrion |
RGD:2687 | IDA | Rat | RGD:1624961|PMID:16352305 |
| Cellular Component | GO:0005634 | nucleus |
MGI:95708 | IDA | Mouse | MGI:MGI:87717|PMID:9144201 |
| Cellular Component | GO:0005634 | nucleus |
RGD:2687 | IDA | Rat | RGD:728761|PMID:12162495 |
| Cellular Component | GO:0005886 | plasma membrane |
MGI:95708 | IDA | Mouse | MGI:MGI:87717|PMID:9144201 |
| Cellular Component | GO:0005886 | plasma membrane |
RGD:2687 | IDA | Rat | RGD:1624960|PMID:17258692 |
| Biological Process | GO:0043526 | neuroprotection |
RGD:2687 | IDA | Rat | RGD:1624960|PMID:17258692 |
| Biological Process | GO:0045597 | positive regulation of cell differentiation |
RGD:2687 | IEP | Rat | RGD:728761|PMID:12162495 |
| Biological Process | GO:0046427 | positive regulation of JAK-STAT cascade |
RGD:2687 | IDA | Rat | RGD:1624963|PMID:11064147 |
| Biological Process | GO:0046427 | positive regulation of JAK-STAT cascade |
RGD:2687 | IMP | Rat | RGD:1624964|PMID:10976913 |