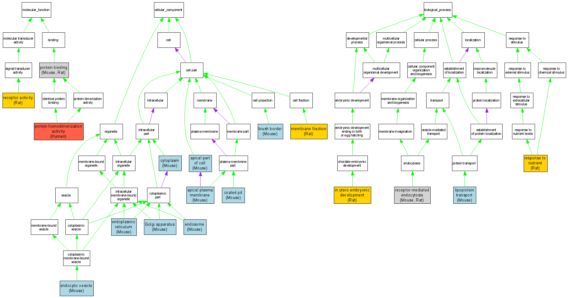
| Category | ID | Term | DB Object | Evidence | Organism | Reference |
| Molecular Function | GO:0005515 | protein binding |
MGI:1931256 | IPI | Mouse | MGI:MGI:2179173|PMID:11856751 |
| Molecular Function | GO:0005515 | protein binding |
RGD:68355 | IDA | Rat | RGD:628443|PMID:11595644 |
| Molecular Function | GO:0042803 | protein homodimerization activity |
O60494 | IDA | Human | PMID:10552972 |
| Molecular Function | GO:0004872 | receptor activity |
RGD:68355 | IDA | Rat | RGD:70244|PMID:11581259 |
| Cellular Component | GO:0045177 | apical part of cell |
MGI:1931256 | IDA | Mouse | MGI:MGI:2179173|PMID:11856751 |
| Cellular Component | GO:0045177 | apical part of cell |
MGI:1931256 | IDA | Mouse | MGI:MGI:3578036|PMID:15342463 |
| Cellular Component | GO:0045177 | apical part of cell |
MGI:1931256 | IDA | Mouse | MGI:MGI:3577702|PMID:15616221 |
| Cellular Component | GO:0016324 | apical plasma membrane |
MGI:1931256 | IDA | Mouse | MGI:MGI:3577702|PMID:15616221 |
| Cellular Component | GO:0005903 | brush border |
MGI:1931256 | IDA | Mouse | MGI:MGI:2667584|PMID:12815097 |
| Cellular Component | GO:0005905 | coated pit |
MGI:1931256 | IDA | Mouse | MGI:MGI:3577702|PMID:15616221 |
| Cellular Component | GO:0005737 | cytoplasm |
MGI:1931256 | IDA | Mouse | MGI:MGI:2179173|PMID:11856751 |
| Cellular Component | GO:0030139 | endocytic vesicle |
MGI:1931256 | IDA | Mouse | MGI:MGI:3577702|PMID:15616221 |
| Cellular Component | GO:0005783 | endoplasmic reticulum |
MGI:1931256 | IDA | Mouse | MGI:MGI:3577702|PMID:15616221 |
| Cellular Component | GO:0005768 | endosome |
MGI:1931256 | IDA | Mouse | MGI:MGI:1931078|PMID:10766831 |
| Cellular Component | GO:0005768 | endosome |
MGI:1931256 | IDA | Mouse | MGI:MGI:2667584|PMID:12815097 |
| Cellular Component | GO:0005794 | Golgi apparatus |
MGI:1931256 | IDA | Mouse | MGI:MGI:3577702|PMID:15616221 |
| Cellular Component | GO:0005624 | membrane fraction |
RGD:68355 | IDA | Rat | RGD:628443|PMID:11595644 |
| Biological Process | GO:0001701 | in utero embryonic development |
RGD:68355 | IDA | Rat | RGD:1599657|PMID:15616221 |
| Biological Process | GO:0042953 | lipoprotein transport |
MGI:1931256 | IDA | Mouse | MGI:MGI:3577702|PMID:15616221 |
| Biological Process | GO:0006898 | receptor-mediated endocytosis |
MGI:1931256 | IMP | Mouse | MGI:MGI:3577702|PMID:15616221 |
| Biological Process | GO:0006898 | receptor-mediated endocytosis |
RGD:68355 | IDA | Rat | RGD:628443|PMID:11595644 |
| Biological Process | GO:0007584 | response to nutrient |
RGD:68355 | IMP | Rat | RGD:1599657|PMID:15616221 |