| Category | ID | Term | DB Object | Evidence | Organism | Reference |
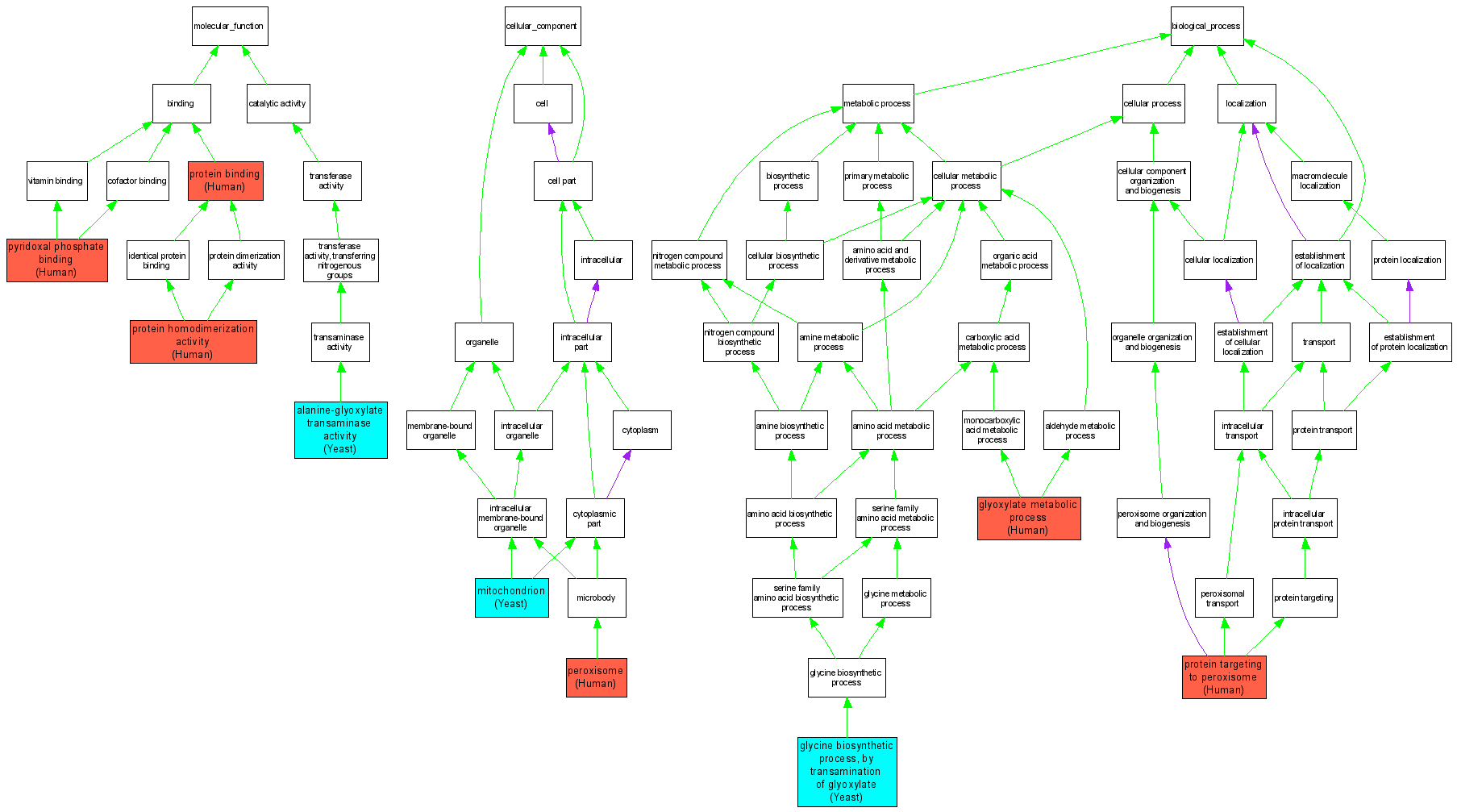
| Molecular Function | GO:0008453 | alanine-glyoxylate transaminase activity |
S000001864 | IMP | Yeast | SGD_REF:S000075415|PMID:14745783 |
| Molecular Function | GO:0008453 | alanine-glyoxylate transaminase activity |
S000001864 | IDA | Yeast | SGD_REF:S000086943|PMID:16226833 |
| Molecular Function | GO:0005515 | protein binding |
P21549 | IPI | Human | PMID:15911627 |
| Molecular Function | GO:0042803 | protein homodimerization activity |
P21549 | IDA | Human | PMID:12899834 |
| Molecular Function | GO:0030170 | pyridoxal phosphate binding |
P21549 | IMP | Human | PMID:15802217 |
| Cellular Component | GO:0005739 | mitochondrion |
S000001864 | IDA | Yeast | SGD_REF:S000117178|PMID:16823961 |
| Cellular Component | GO:0005739 | mitochondrion |
S000001864 | IDA | Yeast | SGD_REF:S000075100|PMID:14576278 |
| Cellular Component | GO:0005777 | peroxisome |
P21549 | IDA | Human | PMID:1703535 |
| Cellular Component | GO:0005777 | peroxisome |
P21549 | IDA | Human | PMID:3709805 |
| Cellular Component | GO:0005777 | peroxisome |
P21549 | IDA | Human | PMID:7813517 |
| Biological Process | GO:0019265 | glycine biosynthetic process, by transamination of glyoxylate |
S000001864 | IDA | Yeast | SGD_REF:S000086943|PMID:16226833 |
| Biological Process | GO:0046487 | glyoxylate metabolic process |
P21549 | IMP | Human | PMID:3709805 |
| Biological Process | GO:0006625 | protein targeting to peroxisome |
P21549 | IMP | Human | PMID:1703535 |