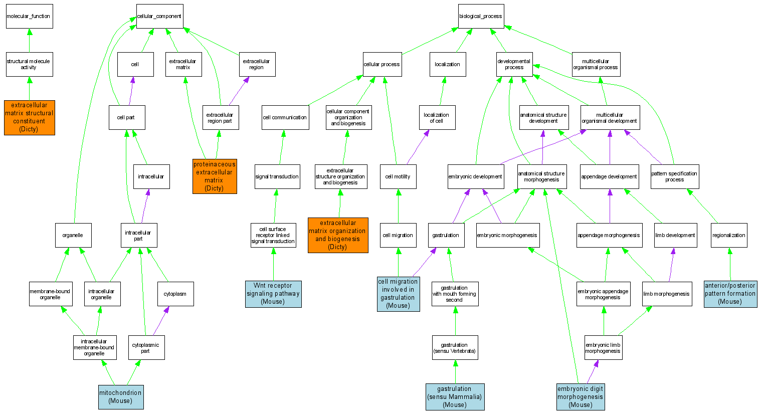
Compare GO annotations related to Osteoporosis-pseudoglioma syndrome using OMIM genes and OrthoDisease orthologs

A table of the annotations represented in this image is provided below.
CategoryIDTermDB ObjectEvidenceOrganismReference
Molecular FunctionGO:0005201extracellular matrix structural constituent DDB0220137IPIDictyDDB_REF:8755|PMID:8016318
Molecular FunctionGO:0005201extracellular matrix structural constituent DDB0216219IPIDictyDDB_REF:8755|PMID:8016318
Cellular ComponentGO:0005739mitochondrion MGI:1278315IDAMouseMGI:MGI:2682130|PMID:14651853
Cellular ComponentGO:0005578proteinaceous extracellular matrix DDB0220137IDADictyDDB_REF:8755|PMID:8016318
Cellular ComponentGO:0005578proteinaceous extracellular matrix DDB0216219IDADictyDDB_REF:8755|PMID:8016318
Biological ProcessGO:0009952anterior/posterior pattern formation MGI:1278315IGIMouseMGI:MGI:3045836|PMID:15142971
Biological ProcessGO:0042074cell migration involved in gastrulation MGI:1278315IGIMouseMGI:MGI:3045836|PMID:15142971
Biological ProcessGO:0042733embryonic digit morphogenesis MGI:1278315IGIMouseMGI:MGI:3045836|PMID:15142971
Biological ProcessGO:0030198extracellular matrix organization and biogenesis DDB0220137IPIDictyDDB_REF:8755|PMID:8016318
Biological ProcessGO:0030198extracellular matrix organization and biogenesis DDB0216219IPIDictyDDB_REF:8755|PMID:8016318
Biological ProcessGO:0010003gastrulation (sensu Mammalia) MGI:1278315IGIMouseMGI:MGI:3045836|PMID:15142971
Biological ProcessGO:0016055Wnt receptor signaling pathway MGI:1278315IGIMouseMGI:MGI:3581375|PMID:15923619