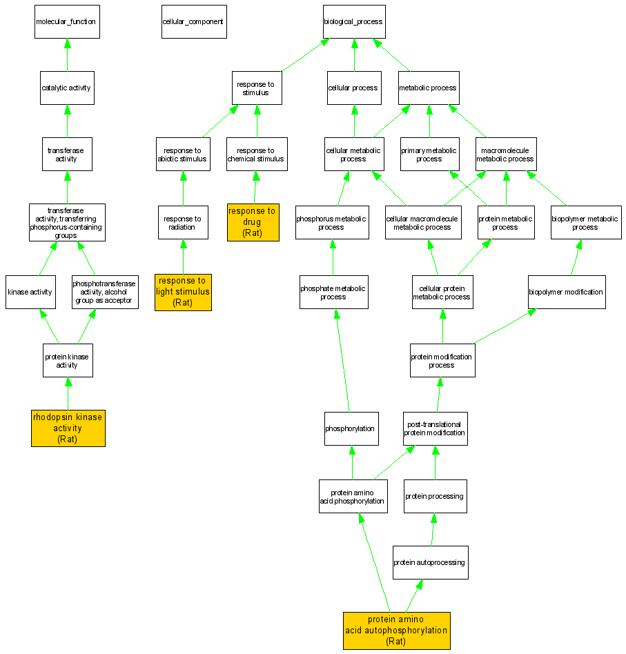
Compare GO annotations related to Oguchi disease-1 using OMIM genes and OrthoDisease orthologs

A table of the annotations represented in this image is provided below.
CategoryIDTermDB ObjectEvidenceOrganismReference
Molecular FunctionGO:0050254rhodopsin kinase activity RGD:619712IDARatRGD:1600006|PMID:2402884
Biological ProcessGO:0046777protein amino acid autophosphorylation RGD:619712IDARatRGD:1600005|PMID:1550556
Biological ProcessGO:0042493response to drug RGD:619712IEPRatRGD:1600003|PMID:11923229
Biological ProcessGO:0009416response to light stimulus RGD:619712IEPRatRGD:1600007|PMID:3950623