Compare GO annotations related to Niemann-Pick disease, type A using OMIM genes and OrthoDisease orthologs

A table of the annotations represented in this image is provided below.
CategoryIDTermDB ObjectEvidenceOrganismReference
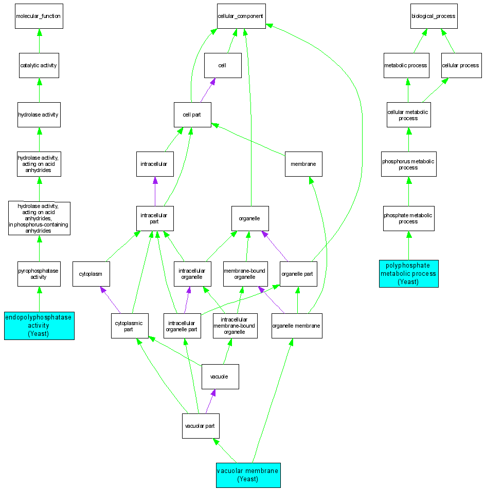
Molecular FunctionGO:0000298endopolyphosphatase activity S000002860IMPYeastSGD_REF:S000060974|PMID:11447286
Molecular FunctionGO:0000298endopolyphosphatase activity S000002860IDAYeastSGD_REF:S000060974|PMID:11447286
Cellular ComponentGO:0005774vacuolar membrane S000002860IMPYeastSGD_REF:S000065939|PMID:11566881
Cellular ComponentGO:0005774vacuolar membrane S000002860IDAYeastSGD_REF:S000065939|PMID:11566881
Biological ProcessGO:0006797polyphosphate metabolic process S000002860IMPYeastSGD_REF:S000060974|PMID:11447286
Biological ProcessGO:0006797polyphosphate metabolic process S000002860IDAYeastSGD_REF:S000060974|PMID:11447286