| Category | ID | Term | DB Object | Evidence | Organism | Reference |
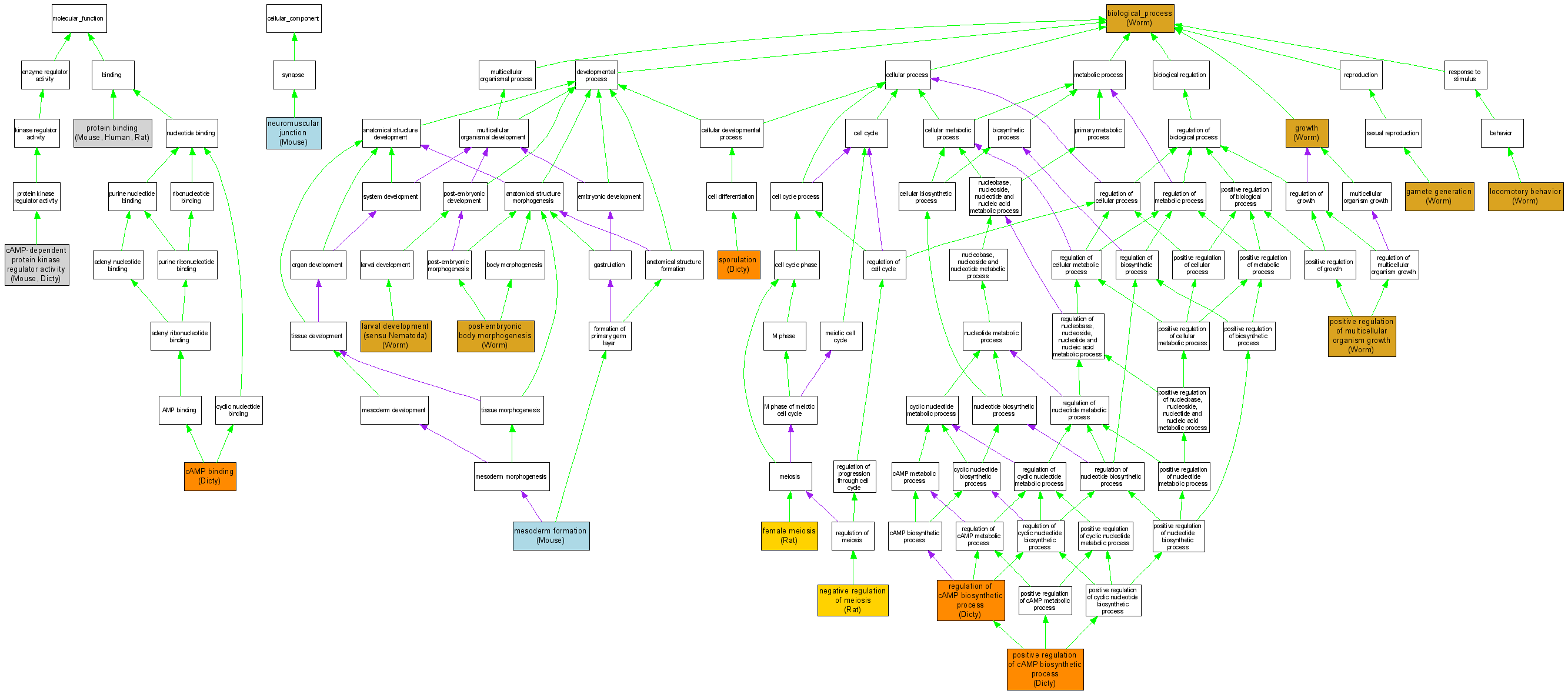
| Molecular Function | GO:0030552 | cAMP binding |
DDB0214950 | IMP | Dicty | DDB_REF:5755|PMID:1312226 |
| Molecular Function | GO:0008603 | cAMP-dependent protein kinase regulator activity |
MGI:104878 | IDA | Mouse | MGI:MGI:73269|PMID:7775586 |
| Molecular Function | GO:0008603 | cAMP-dependent protein kinase regulator activity |
MGI:104878 | IMP | Mouse | MGI:MGI:2183097|PMID:12004056 |
| Molecular Function | GO:0008603 | cAMP-dependent protein kinase regulator activity |
MGI:104878 | IGI | Mouse | MGI:MGI:2183097|PMID:12004056 |
| Molecular Function | GO:0008603 | cAMP-dependent protein kinase regulator activity |
DDB0214950 | IMP | Dicty | DDB_REF:5755|PMID:1312226 |
| Molecular Function | GO:0005515 | protein binding |
MGI:104878 | IPI | Mouse | MGI:MGI:1328474|PMID:9852104 |
| Molecular Function | GO:0005515 | protein binding |
P10644 | IPI | Human | PMID:15655353 |
| Molecular Function | GO:0005515 | protein binding |
P10644 | IPI | Human | PMID:17353931 |
| Molecular Function | GO:0005515 | protein binding |
RGD:3391 | IDA | Rat | RGD:1582116|PMID:16109722 |
| Cellular Component | GO:0031594 | neuromuscular junction |
MGI:104878 | IDA | Mouse | MGI:MGI:82575|PMID:8794865 |
| Biological Process | GO:0008150 | biological_process |
WBGene00002190 | IMP | Worm | WB:WBPaper00004651|PMID:11231151 |
| Biological Process | GO:0008150 | biological_process |
WBGene00002190 | IMP | Worm | WB:WBPaper00006395|PMID:14551910 |
| Biological Process | GO:0007143 | female meiosis |
RGD:3391 | IEP | Rat | RGD:633705|PMID:12088872 |
| Biological Process | GO:0007276 | gamete generation |
WBGene00002190 | IMP | Worm | WB:WBPaper00005654|PMID:12529635 |
| Biological Process | GO:0040007 | growth |
WBGene00002190 | IMP | Worm | WB:WBPaper00006395|PMID:14551910 |
| Biological Process | GO:0040007 | growth |
WBGene00002190 | IMP | Worm | WB:WBPaper00024985|PMID:15489510 |
| Biological Process | GO:0002119 | larval development (sensu Nematoda) |
WBGene00002190 | IMP | Worm | WB:WBPaper00004651|PMID:11231151 |
| Biological Process | GO:0002119 | larval development (sensu Nematoda) |
WBGene00002190 | IMP | Worm | WB:WBPaper00006395|PMID:14551910 |
| Biological Process | GO:0002119 | larval development (sensu Nematoda) |
WBGene00002190 | IMP | Worm | WB:WBPaper00024985|PMID:15489510 |
| Biological Process | GO:0007626 | locomotory behavior |
WBGene00002190 | IMP | Worm | WB:WBPaper00005654|PMID:12529635 |
| Biological Process | GO:0007626 | locomotory behavior |
WBGene00002190 | IMP | Worm | WB:WBPaper00006395|PMID:14551910 |
| Biological Process | GO:0001707 | mesoderm formation |
MGI:104878 | IMP | Mouse | MGI:MGI:2183097|PMID:12004056 |
| Biological Process | GO:0045835 | negative regulation of meiosis |
RGD:3391 | IEP | Rat | RGD:633705|PMID:12088872 |
| Biological Process | GO:0030819 | positive regulation of cAMP biosynthetic process |
DDB0214950 | IDA | Dicty | DDB_REF:9955|PMID:15131307 |
| Biological Process | GO:0040018 | positive regulation of multicellular organism growth |
WBGene00002190 | IMP | Worm | WB:WBPaper00004651|PMID:11231151 |
| Biological Process | GO:0040018 | positive regulation of multicellular organism growth |
WBGene00002190 | IMP | Worm | WB:WBPaper00005654|PMID:12529635 |
| Biological Process | GO:0040032 | post-embryonic body morphogenesis |
WBGene00002190 | IMP | Worm | WB:WBPaper00005654|PMID:12529635 |
| Biological Process | GO:0030817 | regulation of cAMP biosynthetic process |
DDB0214950 | IMP | Dicty | DDB_REF:5755|PMID:1312226 |
| Biological Process | GO:0030435 | sporulation |
DDB0214950 | IMP | Dicty | DDB_REF:9833|PMID:14695060 |