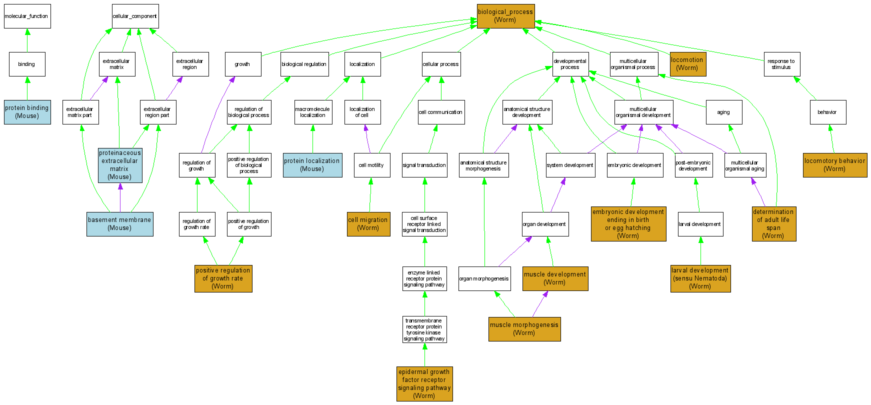
Compare GO annotations related to Schwartz-Jampel syndrome, type 1 using OMIM genes and OrthoDisease orthologs

A table of the annotations represented in this image is provided below.
CategoryIDTermDB ObjectEvidenceOrganismReference
Molecular FunctionGO:0005515protein binding MGI:96257IPIMouseMGI:MGI:3694138|PMID:11574465
Cellular ComponentGO:0005604basement membrane MGI:96257IDAMouseMGI:MGI:2157278|PMID:11787818
Cellular ComponentGO:0005604basement membrane MGI:96257IDAMouseMGI:MGI:2158601|PMID:11802174
Cellular ComponentGO:0005604basement membrane MGI:96257IDAMouseMGI:MGI:2450496|PMID:12588956
Cellular ComponentGO:0005604basement membrane MGI:96257IDAMouseMGI:MGI:3579932|PMID:15928325
Cellular ComponentGO:0005604basement membrane MGI:96257IDAMouseMGI:MGI:3579951|PMID:15895400
Cellular ComponentGO:0005604basement membrane MGI:96257IDAMouseMGI:MGI:3525426|PMID:15381701
Cellular ComponentGO:0005578proteinaceous extracellular matrix MGI:96257IDAMouseMGI:MGI:3525426|PMID:15381701
Biological ProcessGO:0008150biological_process WBGene00006787IMPWormWB:WBPaper00005654|PMID:12529635
Biological ProcessGO:0008150biological_process WBGene00006787IMPWormWB:WBPaper00024497|PMID:15489339
Biological ProcessGO:0016477cell migration WBGene00006787IGIWormWB:WBPaper00005809|PMID:12654300
Biological ProcessGO:0008340determination of adult life span WBGene00006787IMPWormWB:WBPaper00005654|PMID:12529635
Biological ProcessGO:0009792embryonic development ending in birth or egg hatching WBGene00006787IMPWormWB:WBPaper00005654|PMID:12529635
Biological ProcessGO:0009792embryonic development ending in birth or egg hatching WBGene00006787IMPWormWB:WBPaper00006395|PMID:14551910
Biological ProcessGO:0009792embryonic development ending in birth or egg hatching WBGene00006787IMPWormWB:WBPaper00027756|PMID:16845399
Biological ProcessGO:0009792embryonic development ending in birth or egg hatching WBGene00006787IGIWormWB:WBPaper00002016|PMID:8001796
Biological ProcessGO:0007173epidermal growth factor receptor signaling pathway WBGene00006787IGIWormWB:WBPaper00005809|PMID:12654300
Biological ProcessGO:0002119larval development (sensu Nematoda) WBGene00006787IMPWormWB:WBPaper00024497|PMID:15489339
Biological ProcessGO:0040011locomotion WBGene00006787IMPWormWB:WBPaper00005654|PMID:12529635
Biological ProcessGO:0040011locomotion WBGene00006787IMPWormWB:WBPaper00001615|PMID:1427037
Biological ProcessGO:0007626locomotory behavior WBGene00006787IMPWormWB:WBPaper00005654|PMID:12529635
Biological ProcessGO:0007626locomotory behavior WBGene00006787IMPWormWB:WBPaper00006395|PMID:14551910
Biological ProcessGO:0007517muscle development WBGene00006787IMPWormWB:WBPaper00002086|PMID:7535716
Biological ProcessGO:0048644muscle morphogenesis WBGene00006787IGIWormWB:WBPaper00002016|PMID:8001796
Biological ProcessGO:0040010positive regulation of growth rate WBGene00006787IMPWormWB:WBPaper00006395|PMID:14551910
Biological ProcessGO:0008104protein localization MGI:96257IMPMouseMGI:MGI:2158601|PMID:11802174