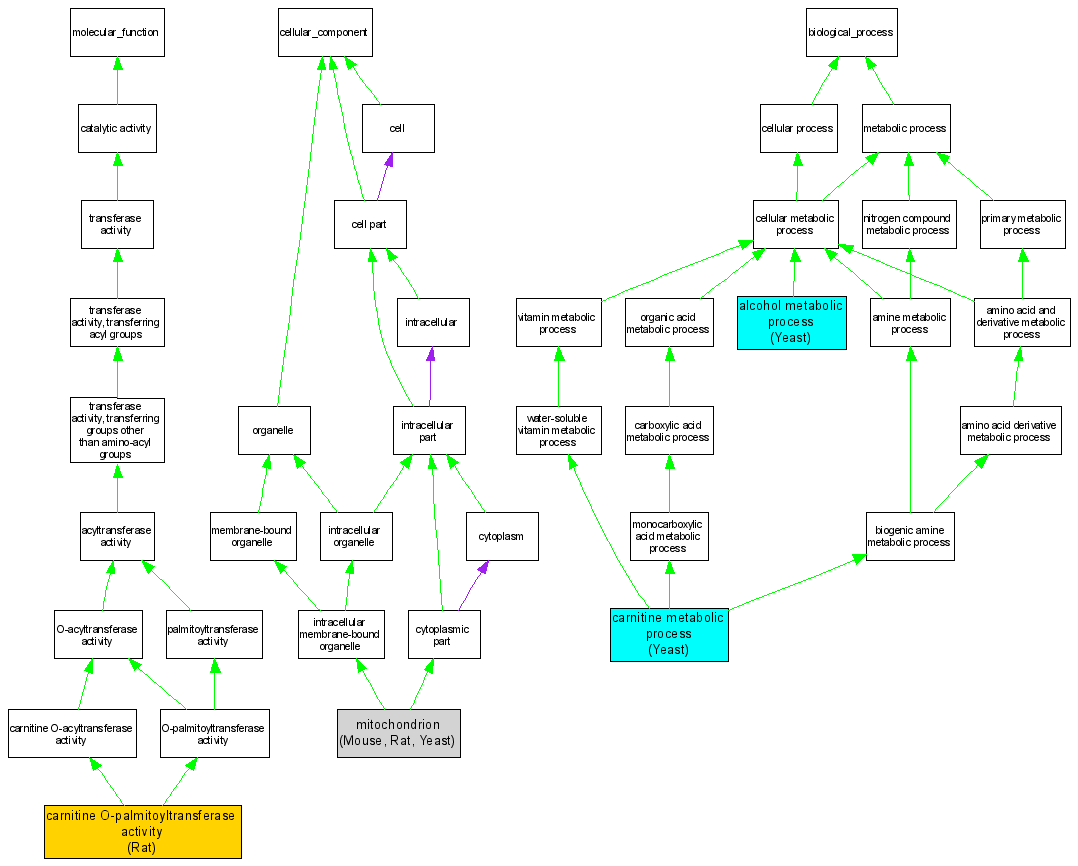
Compare GO annotations related to Myopathy due to CPT II deficiency using OMIM genes and OrthoDisease orthologs

A table of the annotations represented in this image is provided below.
CategoryIDTermDB ObjectEvidenceOrganismReference
Molecular FunctionGO:0004095carnitine O-palmitoyltransferase activity RGD:2398IMPRatRGD:1298788|PMID:2355018
Molecular FunctionGO:0004095carnitine O-palmitoyltransferase activity RGD:2398IDARatRGD:1298785|PMID:9136891
Molecular FunctionGO:0004095carnitine O-palmitoyltransferase activity RGD:2398IDARatRGD:1298789|PMID:12200419
Cellular ComponentGO:0005739mitochondrion MGI:109176IDAMouseMGI:MGI:2682130|PMID:14651853
Cellular ComponentGO:0005739mitochondrion RGD:2398IDARatRGD:1298788|PMID:2355018
Cellular ComponentGO:0005739mitochondrion S000000080IDAYeastSGD_REF:S000117178|PMID:16823961
Cellular ComponentGO:0005739mitochondrion S000000080IDAYeastSGD_REF:S000075100|PMID:14576278
Cellular ComponentGO:0005739mitochondrion S000000080IDAYeastSGD_REF:S000069459|PMID:11914276
Biological ProcessGO:0006066alcohol metabolic process S000000080IGIYeastSGD_REF:S000060344|PMID:11329169
Biological ProcessGO:0009437carnitine metabolic process S000000080IMPYeastSGD_REF:S000060344|PMID:11329169