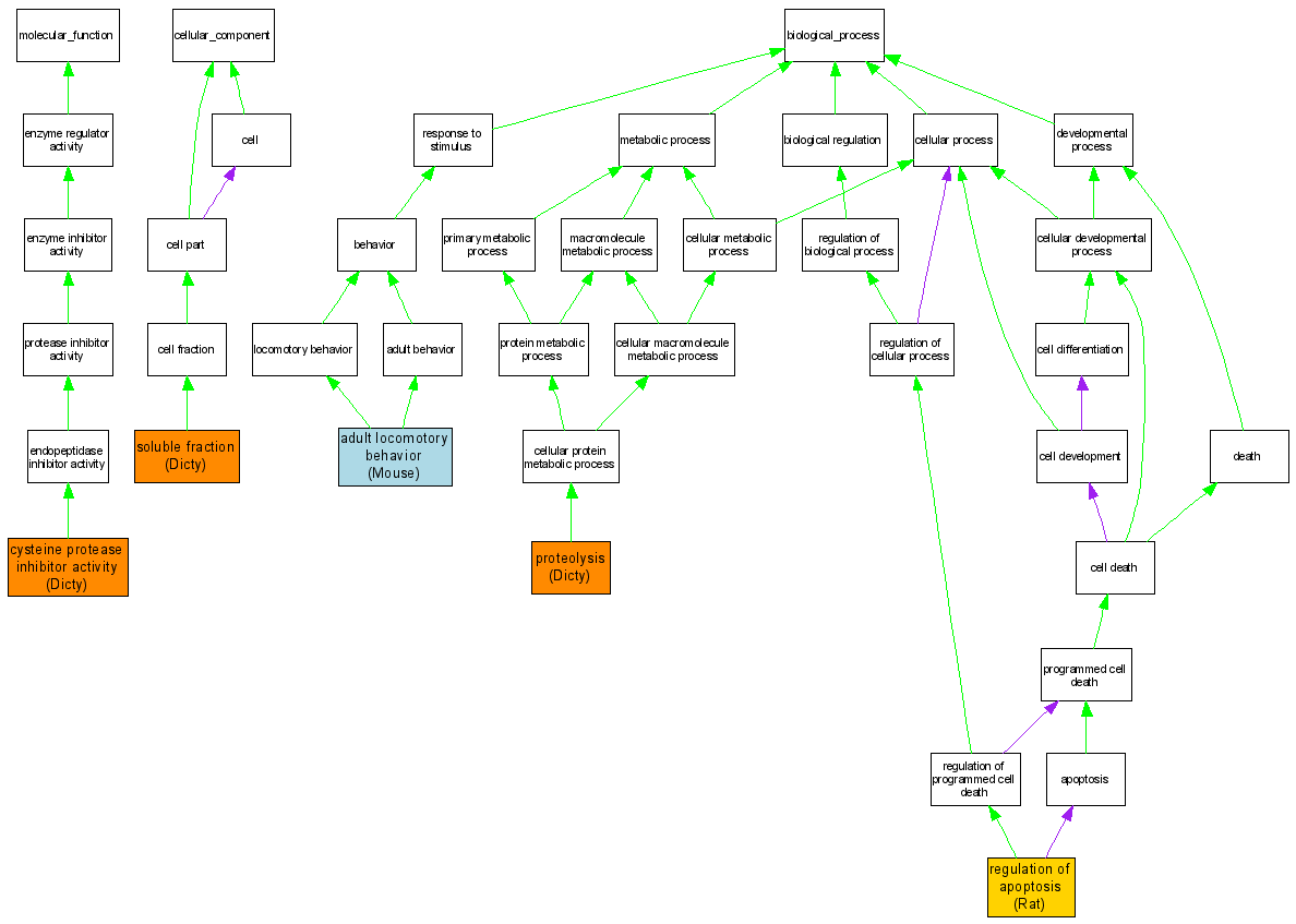
Compare GO annotations related to Epilepsy, progressive myoclonic 1 using OMIM genes and OrthoDisease orthologs

A table of the annotations represented in this image is provided below.
CategoryIDTermDB ObjectEvidenceOrganismReference
Molecular FunctionGO:0004869cysteine protease inhibitor activity DDB0220658IDADictyDDB_REF:10058|PMID:15255188
Cellular ComponentGO:0005625soluble fraction DDB0220658IDADictyDDB_REF:10058|PMID:15255188
Biological ProcessGO:0008344adult locomotory behavior MGI:109514IMPMouseMGI:MGI:1306977|PMID:9806543
Biological ProcessGO:0006508proteolysis DDB0220658IDADictyDDB_REF:10058|PMID:15255188
Biological ProcessGO:0042981regulation of apoptosis RGD:2435IEPRatRGD:729930|PMID:10792446