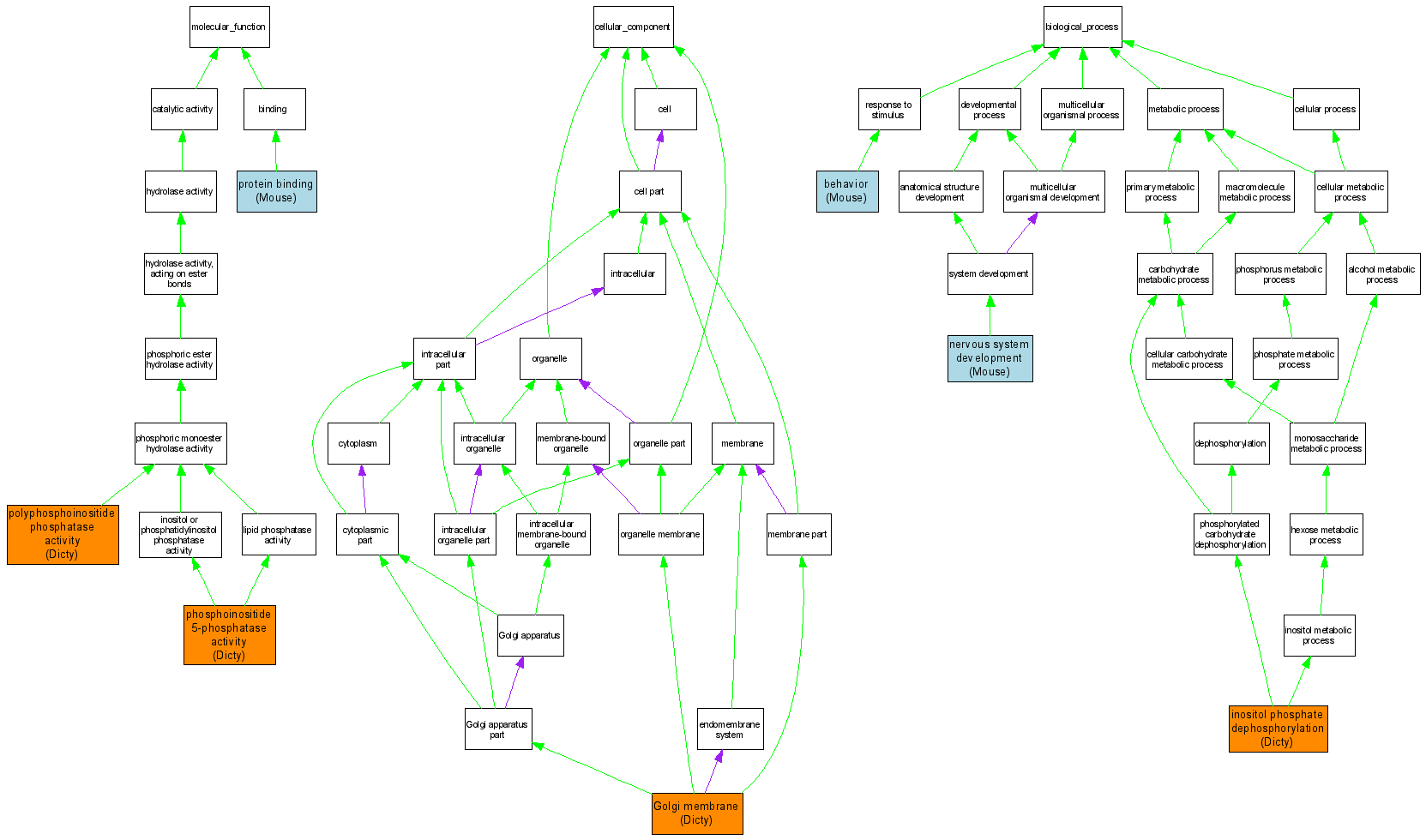
Compare GO annotations related to Epilepsy, progressive myoclonic 2B using OMIM genes and OrthoDisease orthologs

A table of the annotations represented in this image is provided below.
CategoryIDTermDB ObjectEvidenceOrganismReference
Molecular FunctionGO:0004439phosphoinositide 5-phosphatase activity DDB0185057IDADictyDDB_REF:9502|PMID:12878591
Molecular FunctionGO:0017120polyphosphoinositide phosphatase activity DDB0185057IDADictyDDB_REF:9502|PMID:12878591
Molecular FunctionGO:0005515protein binding MGI:1341085IPIMouseMGI:MGI:3663202|PMID:16959610
Cellular ComponentGO:0000139Golgi membrane DDB0185057IDADictyDDB_REF:9502|PMID:12878591
Biological ProcessGO:0007610behavior MGI:1341085IMPMouseMGI:MGI:2179940|PMID:12019206
Biological ProcessGO:0046855inositol phosphate dephosphorylation DDB0185057IDADictyDDB_REF:9502|PMID:12878591
Biological ProcessGO:0007399nervous system development MGI:1341085IMPMouseMGI:MGI:2179940|PMID:12019206