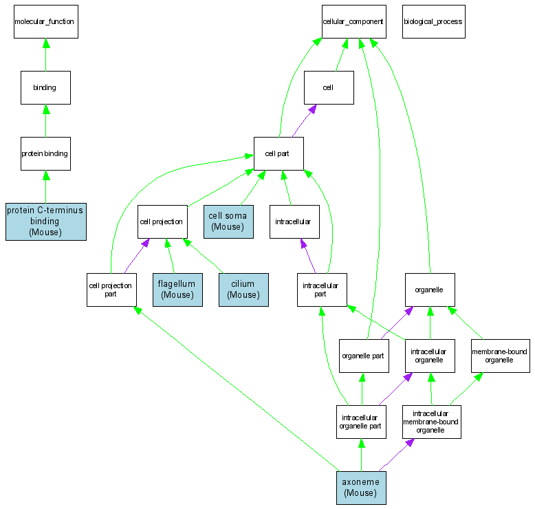
Compare GO annotations related to Myoclonic epilepsy, juvenile, 1 using OMIM genes and OrthoDisease orthologs

A table of the annotations represented in this image is provided below.
CategoryIDTermDB ObjectEvidenceOrganismReference
Molecular FunctionGO:0008022protein C-terminus binding MGI:1919127IPIMouseMGI:MGI:3688350|PMID:15258581
Cellular ComponentGO:0005930axoneme MGI:1919127IDAMouseMGI:MGI:3529636|PMID:15670853
Cellular ComponentGO:0043025cell soma MGI:1919127IDAMouseMGI:MGI:3688350|PMID:15258581
Cellular ComponentGO:0005929cilium MGI:1919127IDAMouseMGI:MGI:3529636|PMID:15670853
Cellular ComponentGO:0019861flagellum MGI:1919127IDAMouseMGI:MGI:3529636|PMID:15670853