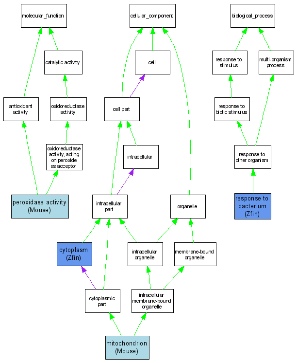
Compare GO annotations related to Myeloperoxidase deficiency using OMIM genes and OrthoDisease orthologs

A table of the annotations represented in this image is provided below.
CategoryIDTermDB ObjectEvidenceOrganismReference
Molecular FunctionGO:0004601peroxidase activity MGI:97137IDAMouseMGI:MGI:2179579|PMID:11980719
Molecular FunctionGO:0004601peroxidase activity MGI:97137IDAMouseMGI:MGI:2157179|PMID:11792727
Molecular FunctionGO:0004601peroxidase activity MGI:97137IDAMouseMGI:MGI:3044469|PMID:15159534
Cellular ComponentGO:0005737cytoplasm ZDB-GENE-030131-9460IDAZfinZFIN:ZDB-PUB-011109-4|PMID:11698295
Cellular ComponentGO:0005739mitochondrion MGI:97137IDAMouseMGI:MGI:2682130|PMID:14651853
Biological ProcessGO:0009617response to bacterium ZDB-GENE-030131-9460IDAZfinZFIN:ZDB-PUB-061031-1|PMID:17055441