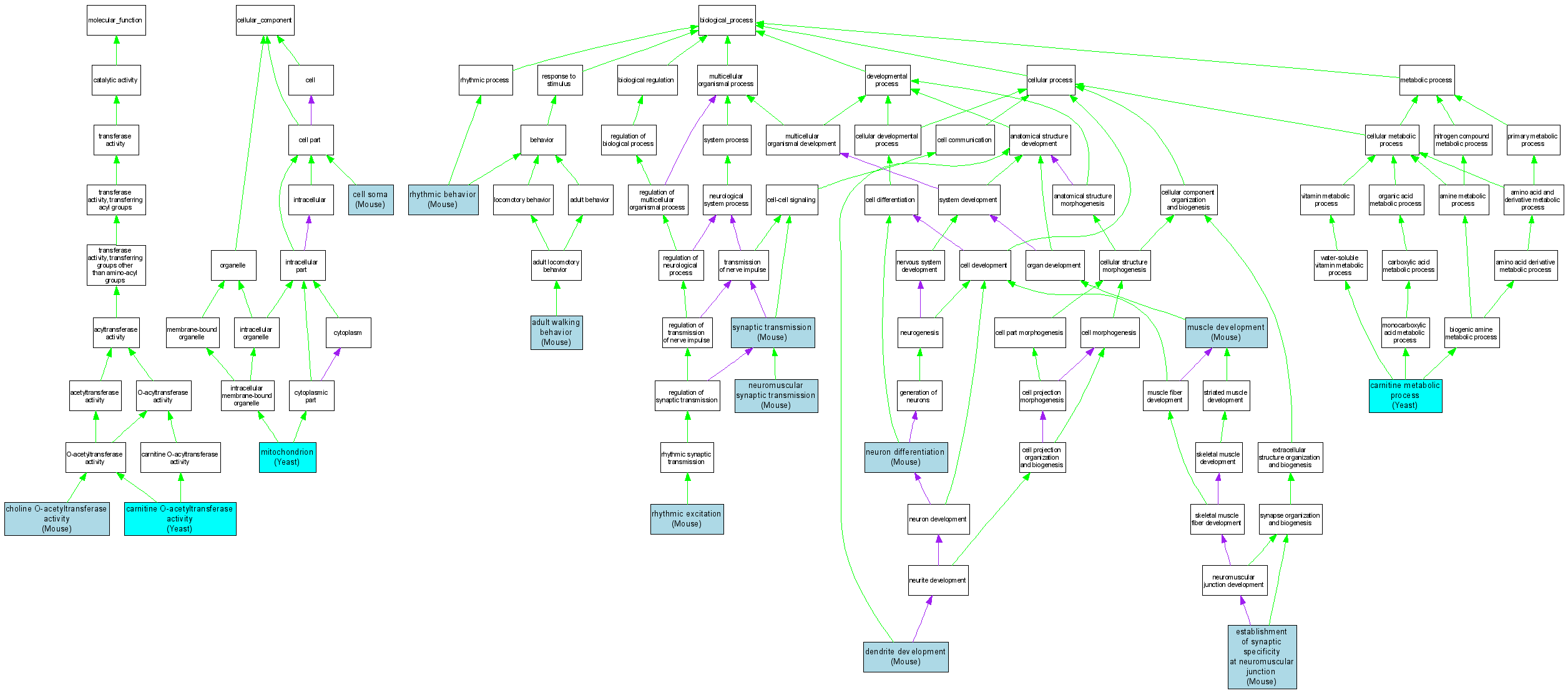
| Category | ID | Term | DB Object | Evidence | Organism | Reference |
| Molecular Function | GO:0004092 | carnitine O-acetyltransferase activity |
S000004506 | IMP | Yeast | SGD_REF:S000058474|PMID:8420957 |
| Molecular Function | GO:0004102 | choline O-acetyltransferase activity |
MGI:88392 | IMP | Mouse | MGI:MGI:2449890|PMID:12533614 |
| Molecular Function | GO:0004102 | choline O-acetyltransferase activity |
MGI:88392 | IMP | Mouse | MGI:MGI:3045889|PMID:12441053 |
| Cellular Component | GO:0043025 | cell soma |
MGI:88392 | IDA | Mouse | MGI:MGI:1306999|PMID:9853118 |
| Cellular Component | GO:0005739 | mitochondrion |
S000004506 | IDA | Yeast | SGD_REF:S000075100|PMID:14576278 |
| Cellular Component | GO:0005739 | mitochondrion |
S000004506 | IDA | Yeast | SGD_REF:S000117178|PMID:16823961 |
| Biological Process | GO:0007628 | adult walking behavior |
MGI:88392 | IMP | Mouse | MGI:MGI:3577822|PMID:15820692 |
| Biological Process | GO:0009437 | carnitine metabolic process |
S000004506 | IMP | Yeast | SGD_REF:S000060344|PMID:11329169 |
| Biological Process | GO:0016358 | dendrite development |
MGI:88392 | IMP | Mouse | MGI:MGI:3045889|PMID:12441053 |
| Biological Process | GO:0007529 | establishment of synaptic specificity at neuromuscular junction |
MGI:88392 | IMP | Mouse | MGI:MGI:2449890|PMID:12533614 |
| Biological Process | GO:0007517 | muscle development |
MGI:88392 | IMP | Mouse | MGI:MGI:3045889|PMID:12441053 |
| Biological Process | GO:0007274 | neuromuscular synaptic transmission |
MGI:88392 | IMP | Mouse | MGI:MGI:3045889|PMID:12441053 |
| Biological Process | GO:0030182 | neuron differentiation |
MGI:88392 | IMP | Mouse | MGI:MGI:3045889|PMID:12441053 |
| Biological Process | GO:0007622 | rhythmic behavior |
MGI:88392 | IMP | Mouse | MGI:MGI:3577822|PMID:15820692 |
| Biological Process | GO:0043179 | rhythmic excitation |
MGI:88392 | IMP | Mouse | MGI:MGI:3577822|PMID:15820692 |
| Biological Process | GO:0007268 | synaptic transmission |
MGI:88392 | IMP | Mouse | MGI:MGI:2449890|PMID:12533614 |