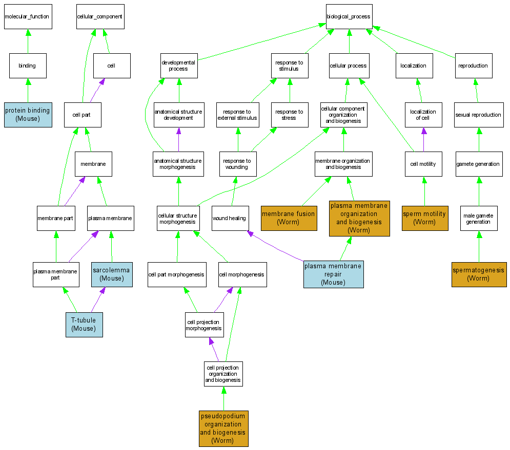
| Category | ID | Term | DB Object | Evidence | Organism | Reference |
| Molecular Function | GO:0005515 | protein binding |
MGI:1349385 | IPI | Mouse | MGI:MGI:2683818|PMID:14506282 |
| Cellular Component | GO:0042383 | sarcolemma |
MGI:1349385 | IDA | Mouse | MGI:MGI:2683818|PMID:14506282 |
| Cellular Component | GO:0042383 | sarcolemma |
MGI:1349385 | IDA | Mouse | MGI:MGI:3623691|PMID:16371353 |
| Cellular Component | GO:0042383 | sarcolemma |
MGI:1349385 | IDA | Mouse | MGI:MGI:3612003|PMID:16319126 |
| Cellular Component | GO:0030315 | T-tubule |
MGI:1349385 | IDA | Mouse | MGI:MGI:3612003|PMID:16319126 |
| Biological Process | GO:0006944 | membrane fusion |
WBGene00001414 | IMP | Worm | WB:WBPaper00000529|PMID:7298721 |
| Biological Process | GO:0007009 | plasma membrane organization and biogenesis |
WBGene00001414 | IMP | Worm | WB:WBPaper00000558|PMID:7056795 |
| Biological Process | GO:0001778 | plasma membrane repair |
MGI:1349385 | IDA | Mouse | MGI:MGI:2683818|PMID:14506282 |
| Biological Process | GO:0031268 | pseudopodium organization and biogenesis |
WBGene00001414 | IMP | Worm | WB:WBPaper00000529|PMID:7298721 |
| Biological Process | GO:0031268 | pseudopodium organization and biogenesis |
WBGene00001414 | IMP | Worm | WB:WBPaper00000558|PMID:7056795 |
| Biological Process | GO:0030317 | sperm motility |
WBGene00001414 | IMP | Worm | WB:WBPaper00000529|PMID:7298721 |
| Biological Process | GO:0007283 | spermatogenesis |
WBGene00001414 | IMP | Worm | WB:WBPaper00000558|PMID:7056795 |