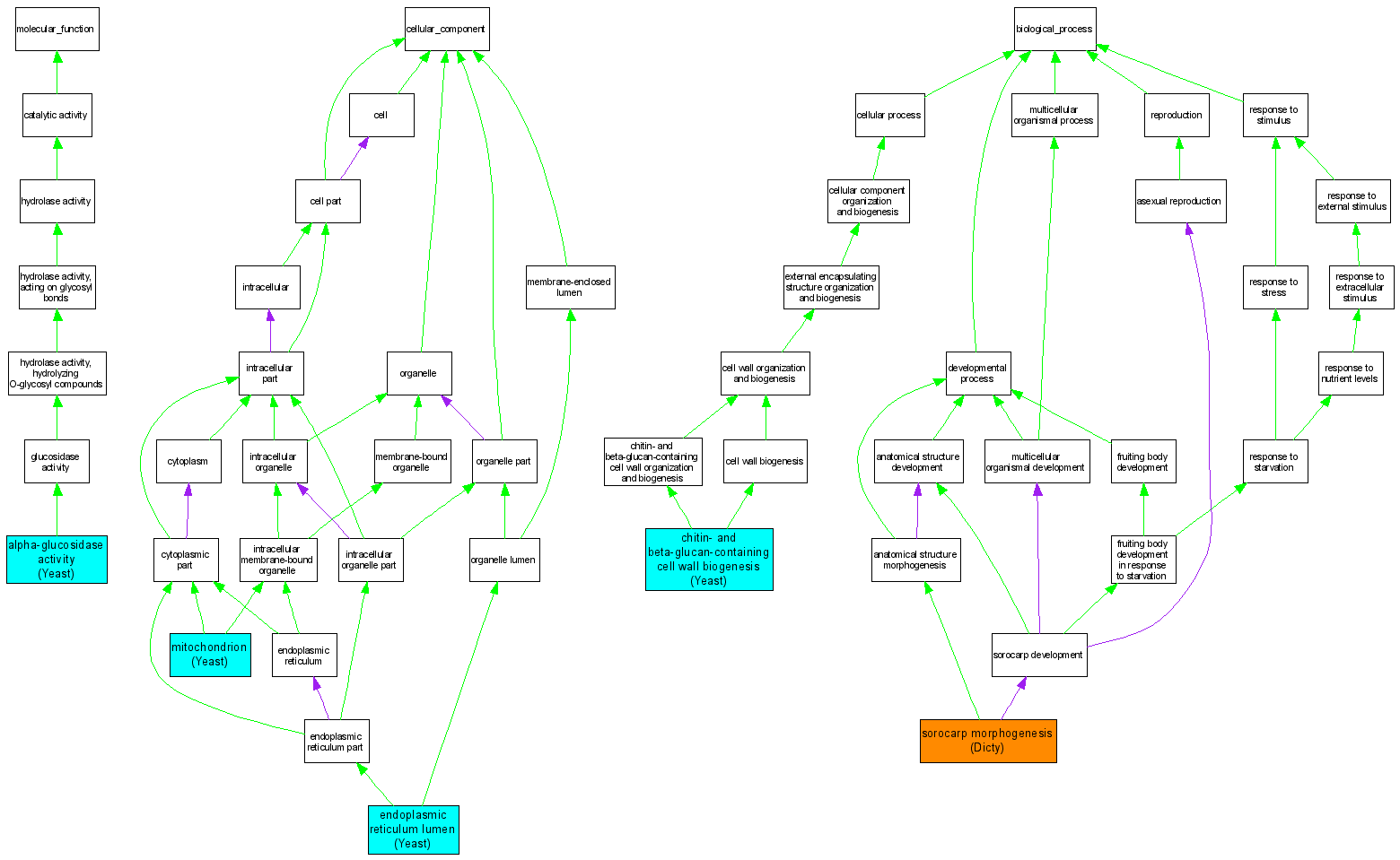
Compare GO annotations related to Muscular dystrophy, limb-girdle, type 2A using OMIM genes and OrthoDisease orthologs

A table of the annotations represented in this image is provided below.
CategoryIDTermDB ObjectEvidenceOrganismReference
Molecular FunctionGO:0004558alpha-glucosidase activity S000000433IDAYeastSGD_REF:S000053239|PMID:9430631
Cellular ComponentGO:0005788endoplasmic reticulum lumen S000000433IDAYeastSGD_REF:S000113928|PMID:16373354
Cellular ComponentGO:0005739mitochondrion S000000433IDAYeastSGD_REF:S000117178|PMID:16823961
Cellular ComponentGO:0005739mitochondrion S000000433IDAYeastSGD_REF:S000075100|PMID:14576278
Biological ProcessGO:0009272chitin- and beta-glucan-containing cell wall biogenesis S000000433IMPYeastSGD_REF:S000053239|PMID:9430631
Biological ProcessGO:0031288sorocarp morphogenesis DDB0191113IMPDictyDDB_REF:1900|PMID:9397534