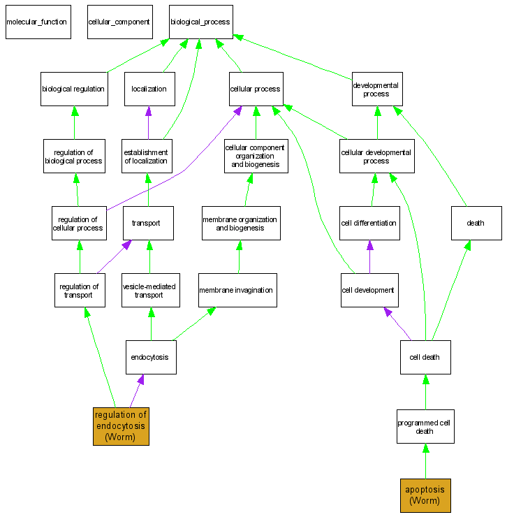
Compare GO annotations related to Mucolipidosis IV using OMIM genes and OrthoDisease orthologs

A table of the annotations represented in this image is provided below.
CategoryIDTermDB ObjectEvidenceOrganismReference
Biological ProcessGO:0006915apoptosis WBGene00000846IMPWormWB:WBPaper00005190|PMID:11904372
Biological ProcessGO:0030100regulation of endocytosis WBGene00000846IMPWormWB:WBPaper00004655|PMID:11326278