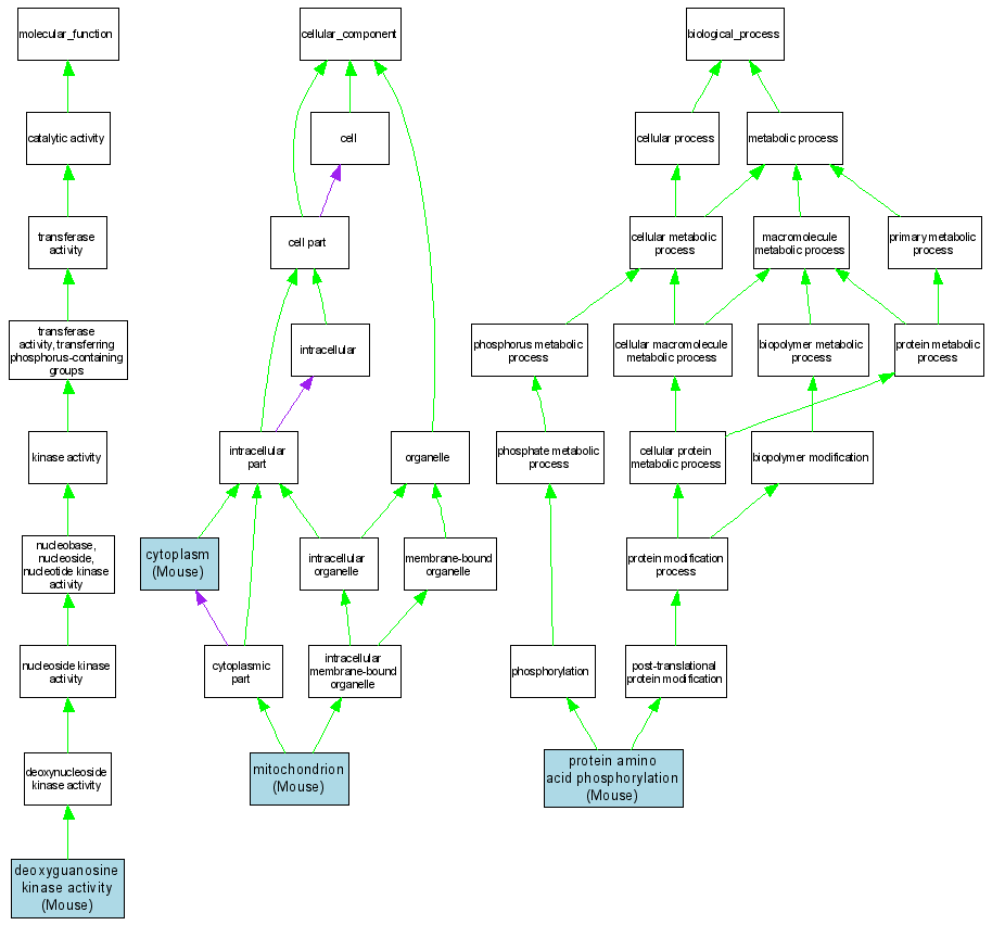
Compare GO annotations related to Mitochondrial DNA-depletion syndrome, hepatocerebral form using OMIM genes and OrthoDisease orthologs

A table of the annotations represented in this image is provided below.
CategoryIDTermDB ObjectEvidenceOrganismReference
Molecular FunctionGO:0004138deoxyguanosine kinase activity MGI:1351602IDAMouseMGI:MGI:1343573|PMID:10455141
Cellular ComponentGO:0005737cytoplasm MGI:1351602IDAMouseMGI:MGI:1343573|PMID:10455141
Cellular ComponentGO:0005739mitochondrion MGI:1351602IDAMouseMGI:MGI:1343573|PMID:10455141
Cellular ComponentGO:0005739mitochondrion MGI:1351602IDAMouseMGI:MGI:2682130|PMID:14651853
Biological ProcessGO:0006468protein amino acid phosphorylation MGI:1351602IDAMouseMGI:MGI:1343573|PMID:10455141