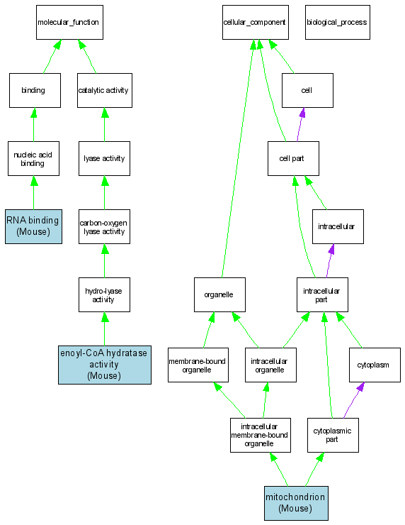
Compare GO annotations related to 3-methylglutaconic aciduria, type I using OMIM genes and OrthoDisease orthologs

A table of the annotations represented in this image is provided below.
CategoryIDTermDB ObjectEvidenceOrganismReference
Molecular FunctionGO:0004300enoyl-CoA hydratase activity MGI:1338011IDAMouseMGI:MGI:1332868|PMID:10072761
Molecular FunctionGO:0003723RNA binding MGI:1338011IDAMouseMGI:MGI:1332868|PMID:10072761
Cellular ComponentGO:0005739mitochondrion MGI:1338011IDAMouseMGI:MGI:1332868|PMID:10072761
Cellular ComponentGO:0005739mitochondrion MGI:1338011IDAMouseMGI:MGI:2682130|PMID:14651853