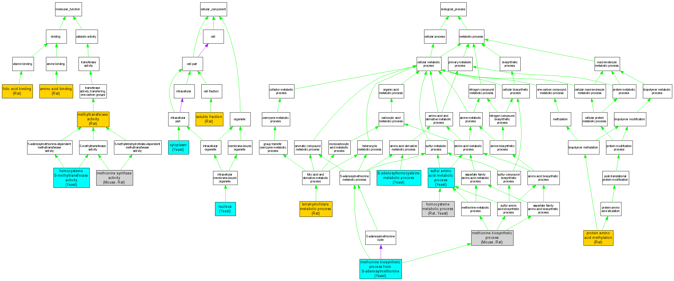
Compare GO annotations related to Methylcobalamin deficiency, cblG type using OMIM genes and OrthoDisease orthologs

A table of the annotations represented in this image is provided below.
CategoryIDTermDB ObjectEvidenceOrganismReference
Molecular FunctionGO:0016597amino acid binding RGD:621283IDARatRGD:1601423|PMID:11730351
Molecular FunctionGO:0005542folic acid binding RGD:621283IDARatRGD:1601423|PMID:11730351
Molecular FunctionGO:0008898homocysteine S-methyltransferase activity S000003985IDAYeastSGD_REF:S000066027|PMID:11013242
Molecular FunctionGO:0008898homocysteine S-methyltransferase activity S000006194IDAYeastSGD_REF:S000066027|PMID:11013242
Molecular FunctionGO:0008705methionine synthase activity MGI:894292IMPMouseMGI:MGI:1930456|PMID:11158293
Molecular FunctionGO:0008705methionine synthase activity RGD:621283IDARatRGD:633492|PMID:9972236
Molecular FunctionGO:0008705methionine synthase activity RGD:621283IDARatRGD:1601423|PMID:11730351
Molecular FunctionGO:0008168methyltransferase activity RGD:621283IDARatRGD:1359026|PMID:15845641
Cellular ComponentGO:0005737cytoplasm S000003985IDAYeastSGD_REF:S000074185|PMID:14562095
Cellular ComponentGO:0005737cytoplasm S000006194IDAYeastSGD_REF:S000074185|PMID:14562095
Cellular ComponentGO:0005634nucleus S000006194IDAYeastSGD_REF:S000074185|PMID:14562095
Cellular ComponentGO:0005625soluble fraction RGD:621283IDARatRGD:1601423|PMID:11730351
Biological ProcessGO:0050667homocysteine metabolic process RGD:621283IDARatRGD:1601423|PMID:11730351
Biological ProcessGO:0050667homocysteine metabolic process S000006194IDAYeastSGD_REF:S000121524|PMID:14189892
Biological ProcessGO:0009086methionine biosynthetic process MGI:894292IMPMouseMGI:MGI:1930456|PMID:11158293
Biological ProcessGO:0009086methionine biosynthetic process RGD:621283IDARatRGD:1359026|PMID:15845641
Biological ProcessGO:0009086methionine biosynthetic process RGD:621283IDARatRGD:1601423|PMID:11730351
Biological ProcessGO:0019284methionine biosynthetic process from S-adenosylmethionine S000006194IDAYeastSGD_REF:S000121524|PMID:14189892
Biological ProcessGO:0006479protein amino acid methylation RGD:621283IDARatRGD:1359026|PMID:15845641
Biological ProcessGO:0046498S-adenosylhomocysteine metabolic process S000006194IDAYeastSGD_REF:S000121524|PMID:14189892
Biological ProcessGO:0000096sulfur amino acid metabolic process S000003985IMPYeastSGD_REF:S000066027|PMID:11013242
Biological ProcessGO:0046653tetrahydrofolate metabolic process RGD:621283IDARatRGD:1601423|PMID:11730351