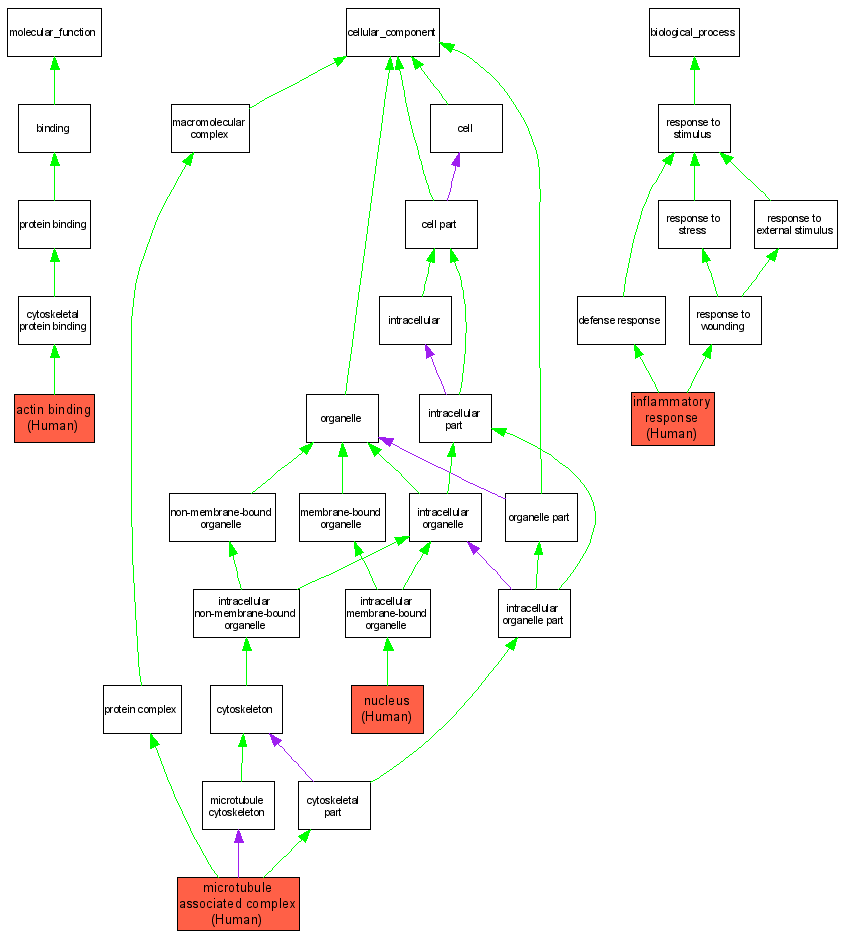
Compare GO annotations related to Familial Mediterranean fever using OMIM genes and OrthoDisease orthologs

A table of the annotations represented in this image is provided below.
CategoryIDTermDB ObjectEvidenceOrganismReference
Molecular FunctionGO:0003779actin binding O15553IDAHumanPMID:11468188
Cellular ComponentGO:0005875microtubule associated complex O15553IDAHumanPMID:11468188
Cellular ComponentGO:0005634nucleus O15553IDAHumanPMID:11115844
Biological ProcessGO:0006954inflammatory response O15553IDAHumanPMID:11468188