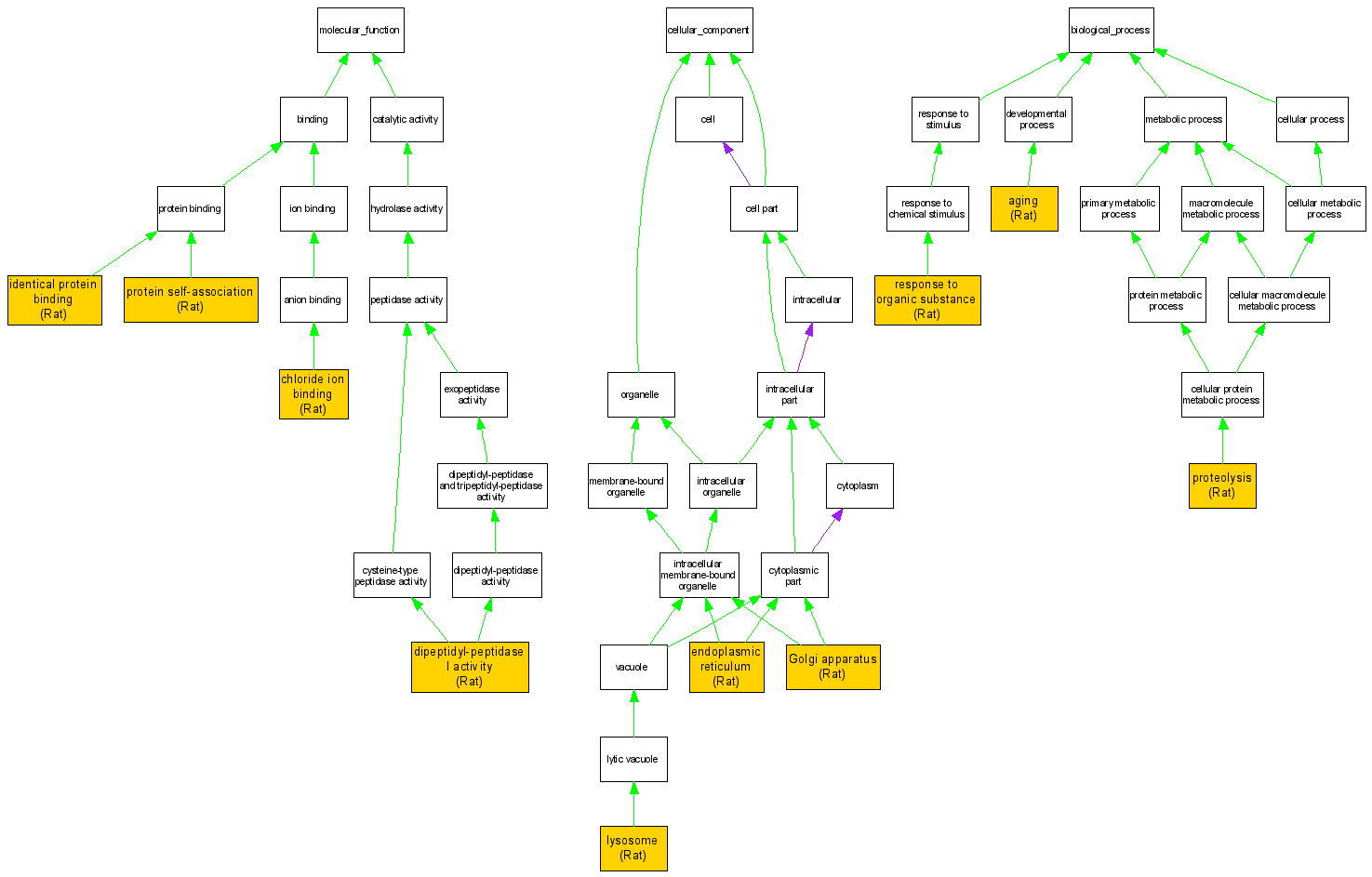
| Category | ID | Term | DB Object | Evidence | Organism | Reference |
| Molecular Function | GO:0031404 | chloride ion binding |
RGD:2445 | IDA | Rat | RGD:1599641|PMID:11602245 |
| Molecular Function | GO:0004214 | dipeptidyl-peptidase I activity |
RGD:2445 | IDA | Rat | RGD:1599643|PMID:9882579 |
| Molecular Function | GO:0042802 | identical protein binding |
RGD:2445 | IDA | Rat | RGD:1599641|PMID:11602245 |
| Molecular Function | GO:0043621 | protein self-association |
RGD:2445 | IDA | Rat | RGD:1599641|PMID:11602245 |
| Cellular Component | GO:0005783 | endoplasmic reticulum |
RGD:2445 | IDA | Rat | RGD:1599650|PMID:4065148 |
| Cellular Component | GO:0005794 | Golgi apparatus |
RGD:2445 | IDA | Rat | RGD:1599650|PMID:4065148 |
| Cellular Component | GO:0005764 | lysosome |
RGD:2445 | IDA | Rat | RGD:1599644|PMID:8215389 |
| Biological Process | GO:0007568 | aging |
RGD:2445 | IEP | Rat | RGD:1599647|PMID:3094018 |
| Biological Process | GO:0006508 | proteolysis |
RGD:2445 | IEP | Rat | RGD:631244|PMID:11788364 |
| Biological Process | GO:0010033 | response to organic substance |
RGD:2445 | IDA | Rat | RGD:1599642|PMID:11367515 |