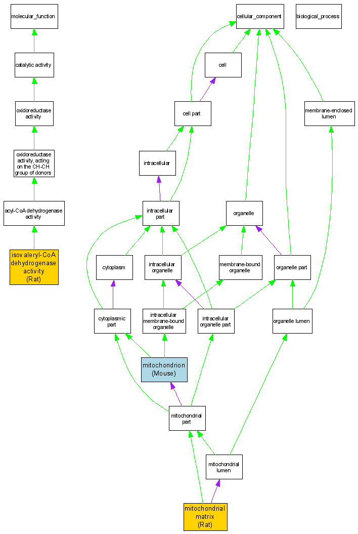
Compare GO annotations related to Isovaleric acidemia using OMIM genes and OrthoDisease orthologs

A table of the annotations represented in this image is provided below.
CategoryIDTermDB ObjectEvidenceOrganismReference
Molecular FunctionGO:0008470isovaleryl-CoA dehydrogenase activity RGD:2936IDARatRGD:631718|PMID:2777793
Cellular ComponentGO:0005759mitochondrial matrix RGD:2936IDARatRGD:631718|PMID:2777793
Cellular ComponentGO:0005739mitochondrion MGI:1929242IDAMouseMGI:MGI:2682130|PMID:14651853