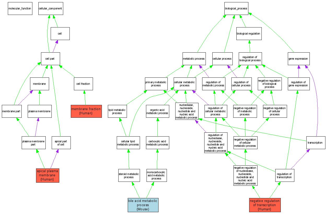
Compare GO annotations related to Cholestasis, benign recurrent intrahepatic using OMIM genes and OrthoDisease orthologs

A table of the annotations represented in this image is provided below.
CategoryIDTermDB ObjectEvidenceOrganismReference
Cellular ComponentGO:0016324apical plasma membrane O43520IDAHumanPMID:11682026
Cellular ComponentGO:0005624membrane fraction O43520IDAHumanPMID:11682026
Biological ProcessGO:0008206bile acid metabolic process MGI:1859665IMPMouseMGI:MGI:3041693|PMID:14976163
Biological ProcessGO:0016481negative regulation of transcription O43520IMPHumanPMID:16628629