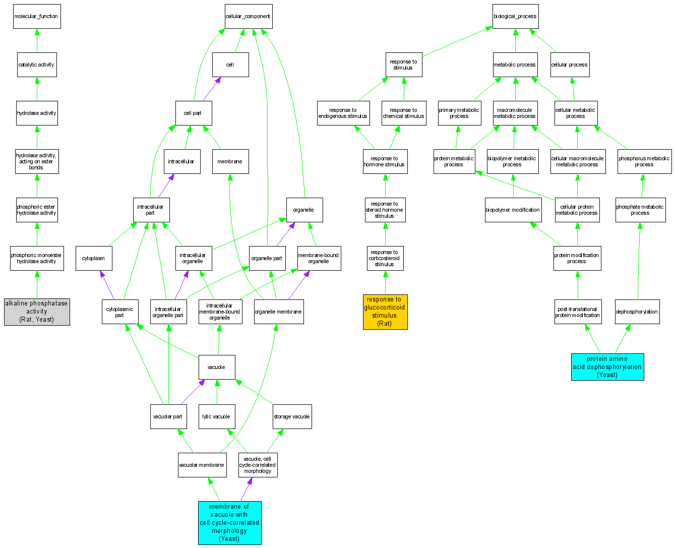
Compare GO annotations related to Hypophosphatasia, childhood using OMIM genes and OrthoDisease orthologs

A table of the annotations represented in this image is provided below.
CategoryIDTermDB ObjectEvidenceOrganismReference
Molecular FunctionGO:0004035alkaline phosphatase activity RGD:2100IDARatRGD:1599079|PMID:3472490
Molecular FunctionGO:0004035alkaline phosphatase activity S000002889IDAYeastSGD_REF:S000044193|PMID:8499492
Cellular ComponentGO:0000329membrane of vacuole with cell cycle-correlated morphology S000002889IDAYeastSGD_REF:S000046576|PMID:2676517
Biological ProcessGO:0006470protein amino acid dephosphorylation S000002889IDAYeastSGD_REF:S000044193|PMID:8499492
Biological ProcessGO:0051384response to glucocorticoid stimulus RGD:2100IDARatRGD:1599078|PMID:2039500