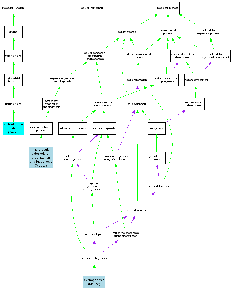
Compare GO annotations related to Hypoparathyroidism-retardation-dysmorphism syndrome using OMIM genes and OrthoDisease orthologs

A table of the annotations represented in this image is provided below.
CategoryIDTermDB ObjectEvidenceOrganismReference
Molecular FunctionGO:0043014alpha-tubulin binding S000000809IPIYeastSGD_REF:S000058454|PMID:9885248
Biological ProcessGO:0007409axonogenesis MGI:1917680IMPMouseMGI:MGI:2446402|PMID:12446740
Biological ProcessGO:0000226microtubule cytoskeleton organization and biogenesis MGI:1917680IMPMouseMGI:MGI:2389539|PMID:12389029