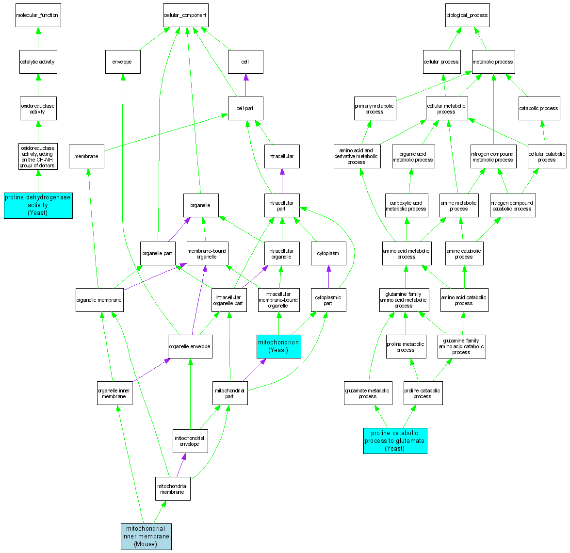
Compare GO annotations related to Hyperprolinemia, type I using OMIM genes and OrthoDisease orthologs

A table of the annotations represented in this image is provided below.
CategoryIDTermDB ObjectEvidenceOrganismReference
Molecular FunctionGO:0004657proline dehydrogenase activity S000004132IMPYeastSGD_REF:S000040886|PMID:387737
Cellular ComponentGO:0005743mitochondrial inner membrane MGI:97770IDAMouseMGI:MGI:3590069|PMID:12865426
Cellular ComponentGO:0005739mitochondrion S000004132IDAYeastSGD_REF:S000117178|PMID:16823961
Cellular ComponentGO:0005739mitochondrion S000004132IDAYeastSGD_REF:S000075100|PMID:14576278
Biological ProcessGO:0010133proline catabolic process to glutamate S000004132IMPYeastSGD_REF:S000040886|PMID:387737