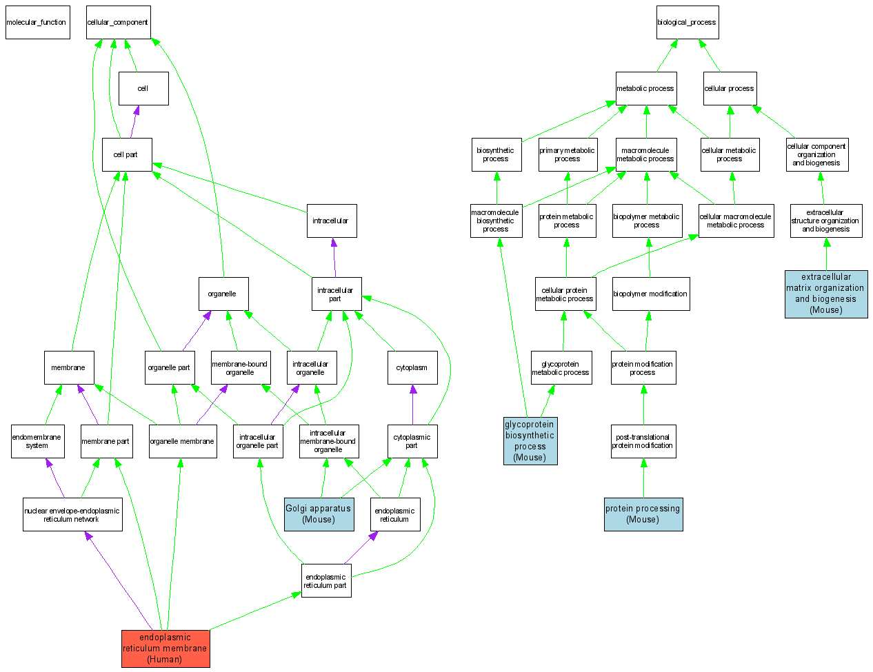
Compare GO annotations related to Walker-Warburg syndrome using OMIM genes and OrthoDisease orthologs

A table of the annotations represented in this image is provided below.
CategoryIDTermDB ObjectEvidenceOrganismReference
Cellular ComponentGO:0005789endoplasmic reticulum membrane Q9Y6A1IDAHumanPMID:14699049
Cellular ComponentGO:0005794Golgi apparatus MGI:2447586IDAMouseMGI:MGI:2447230|PMID:12471058
Cellular ComponentGO:0005794Golgi apparatus MGI:2179507IDAMouseMGI:MGI:2447230|PMID:12471058
Biological ProcessGO:0030198extracellular matrix organization and biogenesis MGI:2138994IMPMouseMGI:MGI:3057057|PMID:15383666
Biological ProcessGO:0009101glycoprotein biosynthetic process MGI:2447586IDAMouseMGI:MGI:2447230|PMID:12471058
Biological ProcessGO:0016485protein processing MGI:2447586IDAMouseMGI:MGI:2447230|PMID:12471058