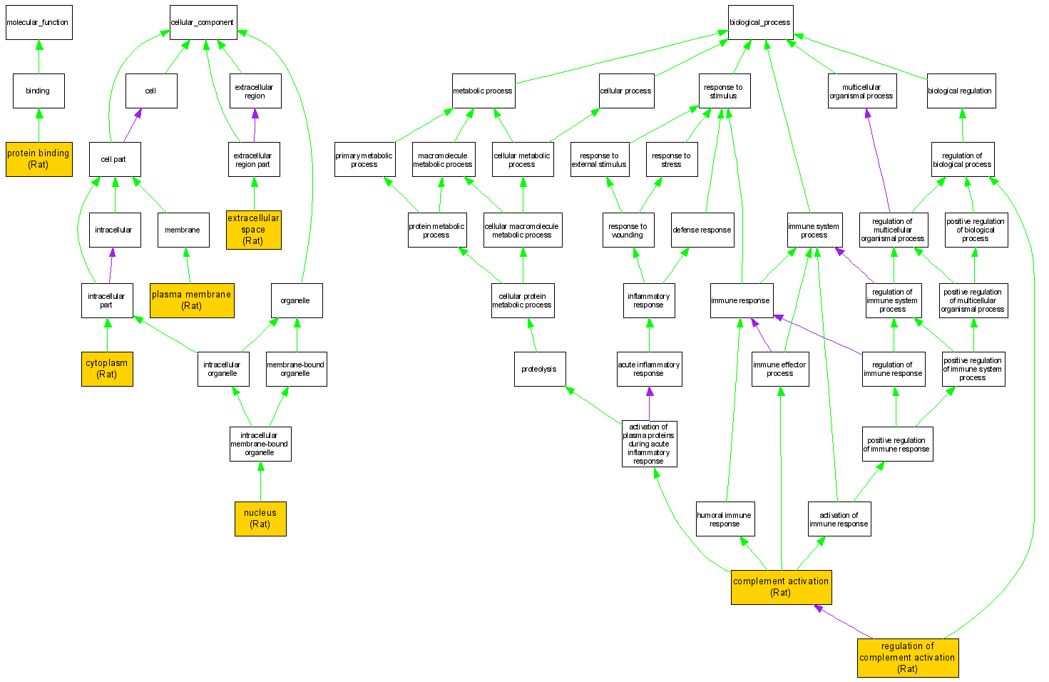
Compare GO annotations related to Hemolytic-uremic syndrome using OMIM genes and OrthoDisease orthologs

A table of the annotations represented in this image is provided below.
CategoryIDTermDB ObjectEvidenceOrganismReference
Molecular FunctionGO:0005515protein binding RGD:620428IDARatRGD:632369|PMID:12121434
Cellular ComponentGO:0005737cytoplasm RGD:620428IDARatRGD:1299271|PMID:12617936
Cellular ComponentGO:0005615extracellular space RGD:620428IDARatRGD:1599888|PMID:12911541
Cellular ComponentGO:0005634nucleus RGD:620428IDARatRGD:1299271|PMID:12617936
Cellular ComponentGO:0005886plasma membrane RGD:620428IDARatRGD:1599888|PMID:12911541
Biological ProcessGO:0006956complement activation RGD:620428IEPRatRGD:1599888|PMID:12911541
Biological ProcessGO:0030449regulation of complement activation RGD:620428IDARatRGD:628500|PMID:12374811