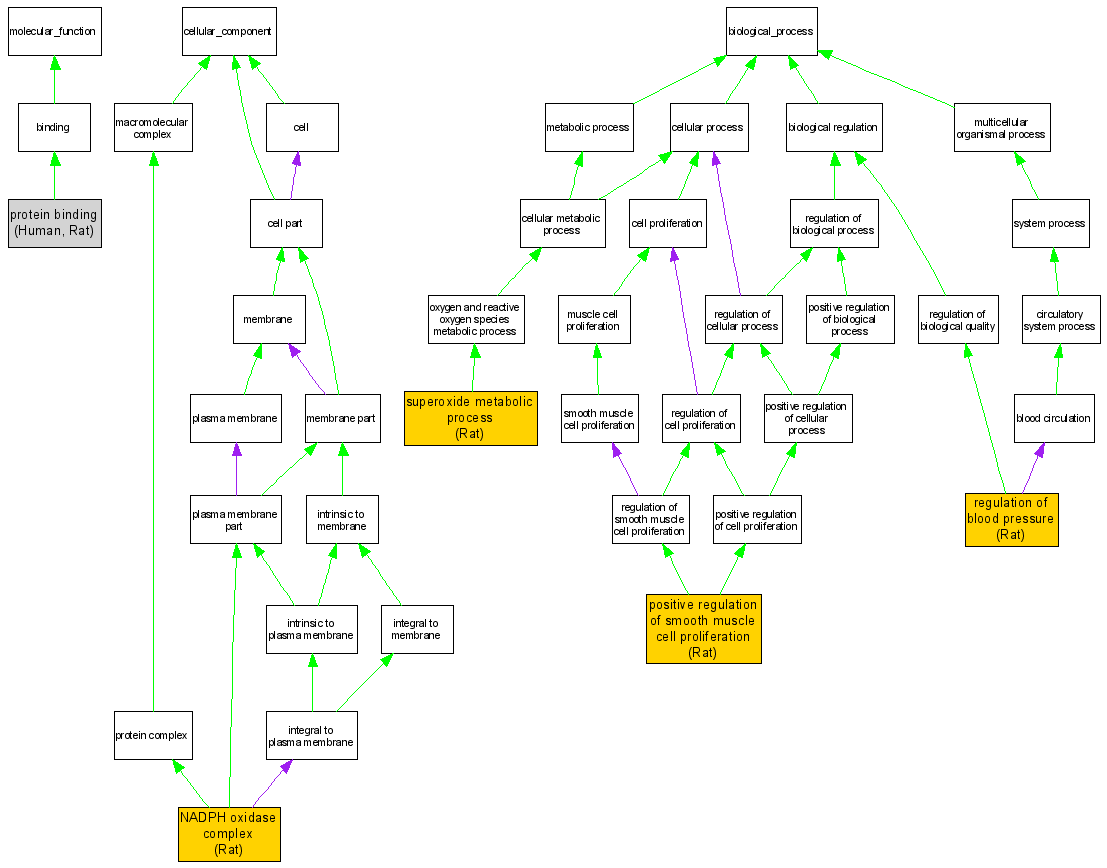
Compare GO annotations related to Chronic granulomatous disease, autosomal, due to deficiency of CYBA using OMIM genes and OrthoDisease orthologs

A table of the annotations represented in this image is provided below.
CategoryIDTermDB ObjectEvidenceOrganismReference
Molecular FunctionGO:0005515protein binding P13498IPIHumanPMID:16326715
Molecular FunctionGO:0005515protein binding RGD:620573IPIRatRGD:1580287|PMID:15322091
Cellular ComponentGO:0043020NADPH oxidase complex RGD:620573IDARatRGD:1580287|PMID:15322091
Biological ProcessGO:0048661positive regulation of smooth muscle cell proliferation RGD:620573IMPRatRGD:1600794
Biological ProcessGO:0008217regulation of blood pressure RGD:620573IMPRatRGD:1600795|PMID:16391171
Biological ProcessGO:0006801superoxide metabolic process RGD:620573IDARatRGD:1580287|PMID:15322091