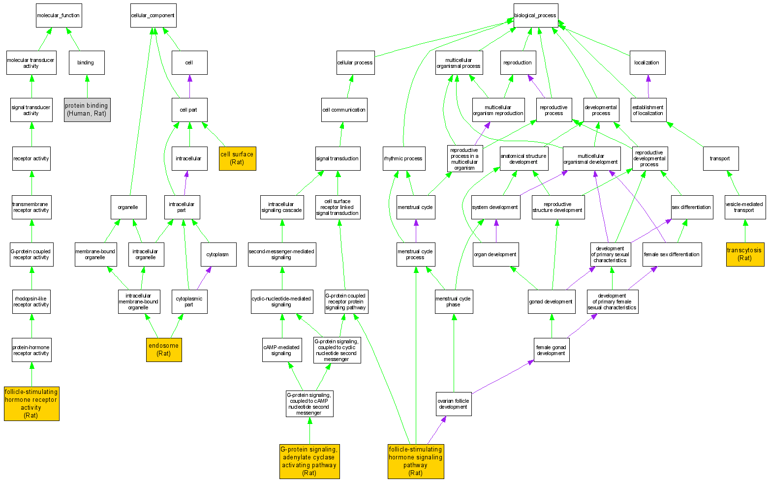
Compare GO annotations related to Ovarian dysgenesis 1 using OMIM genes and OrthoDisease orthologs

A table of the annotations represented in this image is provided below.
CategoryIDTermDB ObjectEvidenceOrganismReference
Molecular FunctionGO:0004963follicle-stimulating hormone receptor activity RGD:2632IDARatRGD:625417|PMID:2126341
Molecular FunctionGO:0004963follicle-stimulating hormone receptor activity RGD:2632IDARatRGD:1601258|PMID:16598027
Molecular FunctionGO:0004963follicle-stimulating hormone receptor activity RGD:2632IDARatRGD:724592|PMID:11934883
Molecular FunctionGO:0004963follicle-stimulating hormone receptor activity RGD:2632IDARatRGD:1601255|PMID:12145341
Molecular FunctionGO:0005515protein binding P23945IPIHumanPMID:15196694
Molecular FunctionGO:0005515protein binding RGD:2632IDARatRGD:724592|PMID:11934883
Cellular ComponentGO:0009986cell surface RGD:2632IDARatRGD:724592|PMID:11934883
Cellular ComponentGO:0009986cell surface RGD:2632IDARatRGD:1601256|PMID:12907758
Cellular ComponentGO:0005768endosome RGD:2632IDARatRGD:1601256|PMID:12907758
Biological ProcessGO:0042699follicle-stimulating hormone signaling pathway RGD:2632IDARatRGD:1601255|PMID:12145341
Biological ProcessGO:0042699follicle-stimulating hormone signaling pathway RGD:2632IDARatRGD:1601258|PMID:16598027
Biological ProcessGO:0007189G-protein signaling, adenylate cyclase activating pathway RGD:2632IDARatRGD:625417|PMID:2126341
Biological ProcessGO:0007189G-protein signaling, adenylate cyclase activating pathway RGD:2632IDARatRGD:1601258|PMID:16598027
Biological ProcessGO:0045056transcytosis RGD:2632IDARatRGD:1601257|PMID:15050368