| Category | ID | Term | DB Object | Evidence | Organism | Reference |
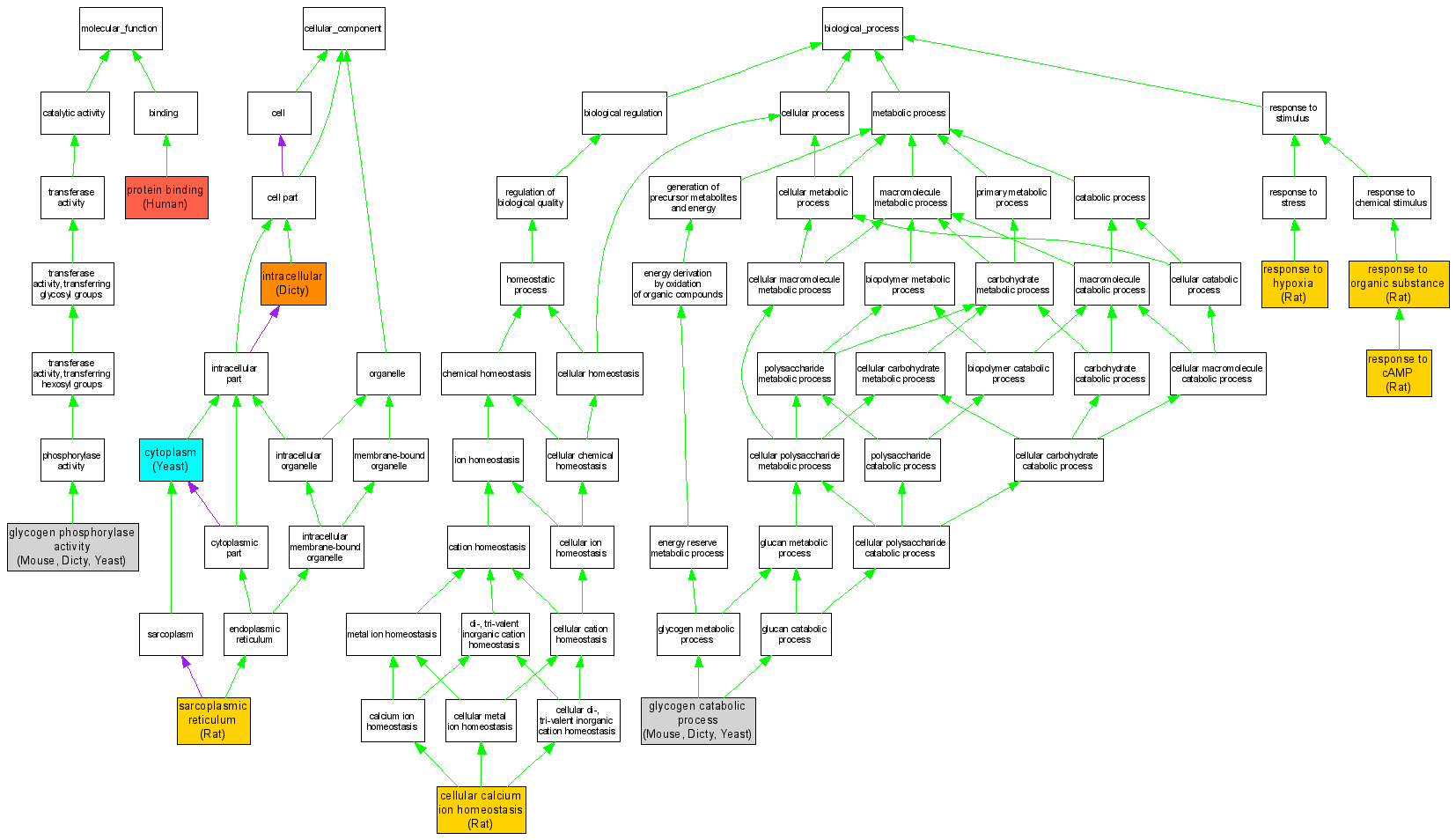
| Molecular Function | GO:0008184 | glycogen phosphorylase activity |
MGI:97830 | IDA | Mouse | MGI:MGI:2157196|PMID:11785984 |
| Molecular Function | GO:0008184 | glycogen phosphorylase activity |
MGI:97830 | IDA | Mouse | MGI:MGI:3052259|PMID:15282316 |
| Molecular Function | GO:0008184 | glycogen phosphorylase activity |
DDB0191397 | IDA | Dicty | DDB_REF:977|PMID:3110159 |
| Molecular Function | GO:0008184 | glycogen phosphorylase activity |
S000006364 | IMP | Yeast | SGD_REF:S000041043|PMID:2657401 |
| Molecular Function | GO:0005515 | protein binding |
P11217 | IPI | Human | PMID:17353931 |
| Cellular Component | GO:0005737 | cytoplasm |
S000006364 | IDA | Yeast | SGD_REF:S000074185|PMID:14562095 |
| Cellular Component | GO:0005622 | intracellular |
DDB0191397 | IDA | Dicty | DDB_REF:977|PMID:3110159 |
| Cellular Component | GO:0016529 | sarcoplasmic reticulum |
RGD:3461 | IDA | Rat | RGD:1599989|PMID:12967914 |
| Biological Process | GO:0006874 | cellular calcium ion homeostasis |
RGD:3461 | IDA | Rat | RGD:1599992|PMID:8810099 |
| Biological Process | GO:0005980 | glycogen catabolic process |
MGI:97830 | IDA | Mouse | MGI:MGI:3052259|PMID:15282316 |
| Biological Process | GO:0005980 | glycogen catabolic process |
DDB0191397 | IDA | Dicty | DDB_REF:977|PMID:3110159 |
| Biological Process | GO:0005980 | glycogen catabolic process |
S000006364 | IMP | Yeast | SGD_REF:S000041043|PMID:2657401 |
| Biological Process | GO:0051591 | response to cAMP |
RGD:3461 | IDA | Rat | RGD:1599988|PMID:14579114 |
| Biological Process | GO:0001666 | response to hypoxia |
RGD:3461 | IDA | Rat | RGD:1599986|PMID:14674711 |
| Biological Process | GO:0010033 | response to organic substance |
RGD:3461 | IDA | Rat | RGD:1599991|PMID:10498852 |