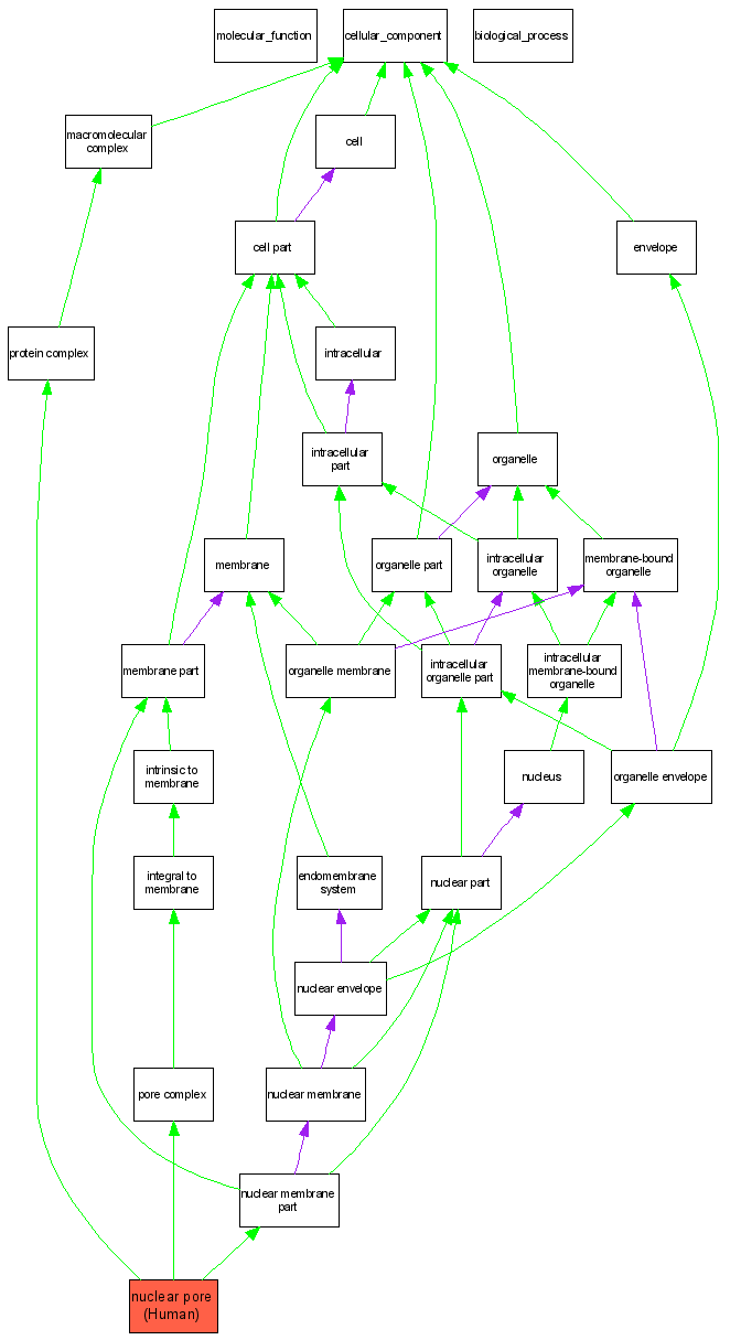
A table of the annotations represented in this image is provided below.
- Annotations are indicated by colored nodes:
mouse,
human,
rat,
worm,
fly,
dicty,
chicken,
zfin,
rice,
tair,
yeast,
pombe,
pfalc,
and multiple.
- Green arrows indicate "is_a"; Purple arrows indicate "part_of"
- GO annotations: Mouse from MGI; Human from GO Annotations @ EBI (GOA); Rat from RGD; Chicken from GOA; Fly from FlyBase; Pfalc from PlasmoDB; Worm from WormBase; Dicty from dictyBase; Yeast from SGD; Zfin from ZFIN; Tair from TAIR/TIGR; Rice from Gramene; Pombe from Sanger GeneDB.
- Does not include evidence codes: IEA, ISS, RCA, NR, ND, NAS, IC, IGC, TAS.
- Graph is also available as SVG (requires viewer plug-in from Adobe)
- All nodes are linked to the MGI GO browser.
- Graph generated Fri Dec 7 14:03:29 2007.
| Category | ID | Term | DB Object | Evidence | Organism | Reference |
| Cellular Component | GO:0005643 | nuclear pore |
Q9NRG9 | IDA | Human | PMID:12730363 |