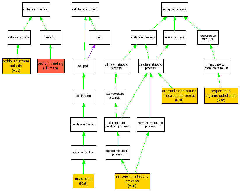
Compare GO annotations related to Glaucoma 3A, primary congenital using OMIM genes and OrthoDisease orthologs

A table of the annotations represented in this image is provided below.
CategoryIDTermDB ObjectEvidenceOrganismReference
Molecular FunctionGO:0016491oxidoreductase activity RGD:2460IDARatRGD:1599718|PMID:16893557
Molecular FunctionGO:0005515protein binding Q16678IPIHumanPMID:17353931
Cellular ComponentGO:0005792microsome RGD:2460IDARatRGD:728267|PMID:7744798
Biological ProcessGO:0006725aromatic compound metabolic process RGD:2460IDARatRGD:728267|PMID:7744798
Biological ProcessGO:0008210estrogen metabolic process RGD:2460IMPRatRGD:1599718|PMID:16893557
Biological ProcessGO:0010033response to organic substance RGD:2460IEPRatRGD:1599717|PMID:16901605