| Category | ID | Term | DB Object | Evidence | Organism | Reference |
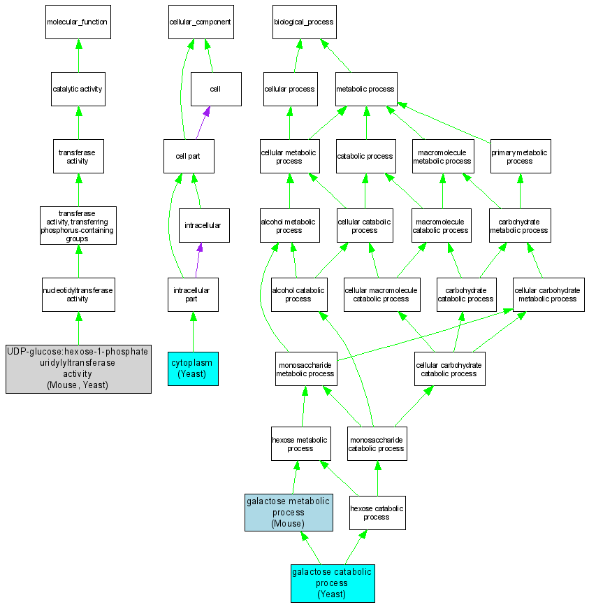
| Molecular Function | GO:0008108 | UDP-glucose:hexose-1-phosphate uridylyltransferase activity |
MGI:95638 | IDA | Mouse | MGI:MGI:3028817|PMID:14741191 |
| Molecular Function | GO:0008108 | UDP-glucose:hexose-1-phosphate uridylyltransferase activity |
MGI:95638 | IDA | Mouse | MGI:MGI:55148|PMID:7323947 |
| Molecular Function | GO:0008108 | UDP-glucose:hexose-1-phosphate uridylyltransferase activity |
S000000222 | IDA | Yeast | SGD_REF:S000115332|PMID:387754 |
| Molecular Function | GO:0008108 | UDP-glucose:hexose-1-phosphate uridylyltransferase activity |
S000000222 | IMP | Yeast | SGD_REF:S000058516|PMID:14158615 |
| Cellular Component | GO:0005737 | cytoplasm |
S000000222 | IDA | Yeast | SGD_REF:S000059401|PMID:10993714 |
| Biological Process | GO:0019388 | galactose catabolic process |
S000000222 | IMP | Yeast | SGD_REF:S000058516|PMID:14158615 |
| Biological Process | GO:0019388 | galactose catabolic process |
S000000222 | IDA | Yeast | SGD_REF:S000115332|PMID:387754 |
| Biological Process | GO:0006012 | galactose metabolic process |
MGI:95638 | IMP | Mouse | MGI:MGI:3028817|PMID:14741191 |