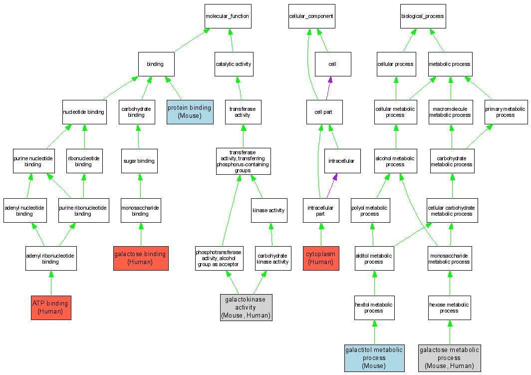
| Category | ID | Term | DB Object | Evidence | Organism | Reference |
| Molecular Function | GO:0005524 | ATP binding |
P51570 | IDA | Human | PMID:12694189 |
| Molecular Function | GO:0004335 | galactokinase activity |
MGI:95730 | IDA | Mouse | MGI:MGI:3028817|PMID:14741191 |
| Molecular Function | GO:0004335 | galactokinase activity |
MGI:95730 | IDA | Mouse | MGI:MGI:1861531|PMID:10915771 |
| Molecular Function | GO:0004335 | galactokinase activity |
MGI:95730 | IDA | Mouse | MGI:MGI:76445|PMID:8717055 |
| Molecular Function | GO:0004335 | galactokinase activity |
MGI:95730 | IDA | Mouse | MGI:MGI:54423|PMID:204065 |
| Molecular Function | GO:0004335 | galactokinase activity |
MGI:95730 | IDA | Mouse | MGI:MGI:54195|PMID:186024 |
| Molecular Function | GO:0004335 | galactokinase activity |
MGI:95730 | IDA | Mouse | MGI:MGI:54334|PMID:196814 |
| Molecular Function | GO:0004335 | galactokinase activity |
P51570 | IDA | Human | PMID:7542884 |
| Molecular Function | GO:0004335 | galactokinase activity |
P51570 | IDA | Human | PMID:12694189 |
| Molecular Function | GO:0005534 | galactose binding |
P51570 | IDA | Human | PMID:14596685 |
| Molecular Function | GO:0005515 | protein binding |
MGI:95730 | IPI | Mouse | MGI:MGI:67770|PMID:7519779 |
| Cellular Component | GO:0005737 | cytoplasm |
P51570 | IDA | Human | PMID:8908517 |
| Biological Process | GO:0019402 | galactitol metabolic process |
MGI:95730 | IMP | Mouse | MGI:MGI:1861531|PMID:10915771 |
| Biological Process | GO:0006012 | galactose metabolic process |
MGI:95730 | IMP | Mouse | MGI:MGI:1861531|PMID:10915771 |
| Biological Process | GO:0006012 | galactose metabolic process |
MGI:95730 | IDA | Mouse | MGI:MGI:54195|PMID:186024 |
| Biological Process | GO:0006012 | galactose metabolic process |
P51570 | IMP | Human | PMID:15024738 |