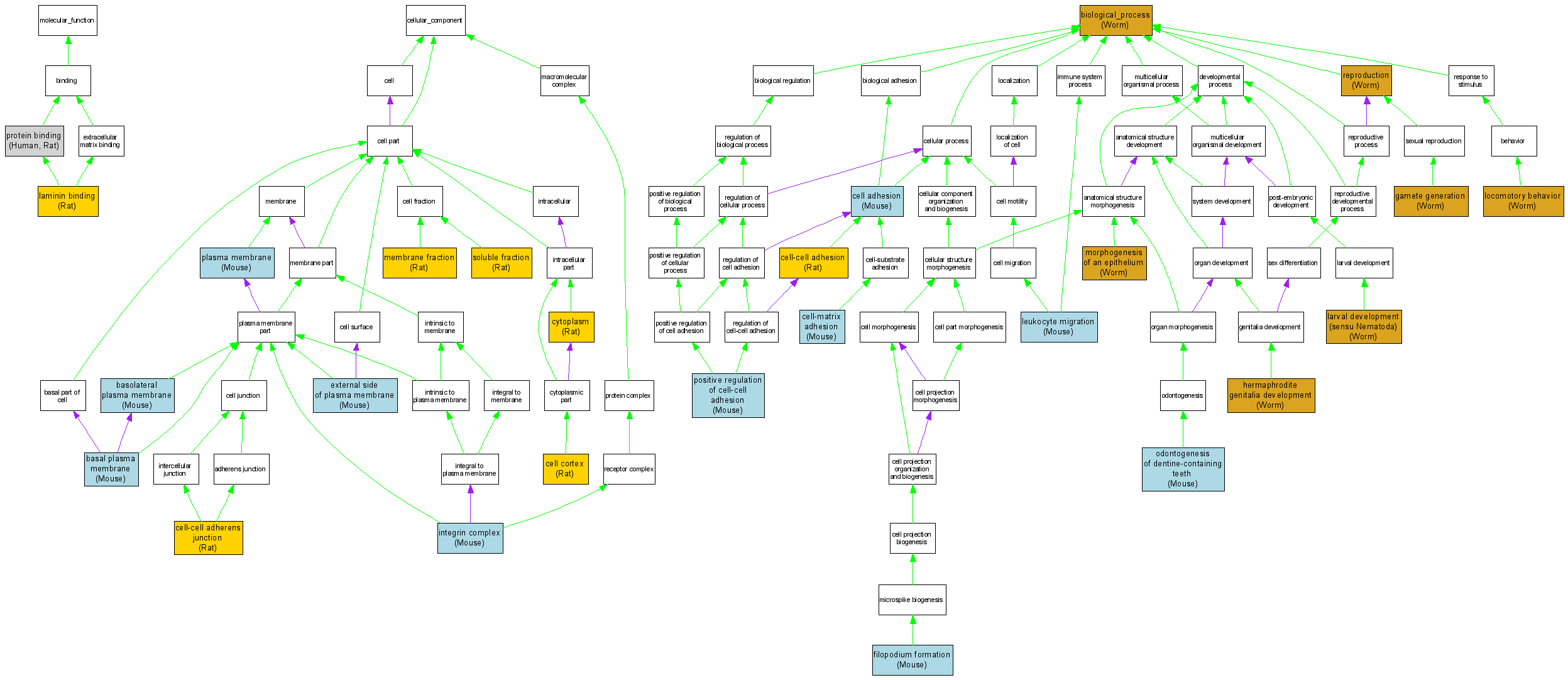
| Category | ID | Term | DB Object | Evidence | Organism | Reference |
| Molecular Function | GO:0043236 | laminin binding |
RGD:621633 | IPI | Rat | RGD:1600017|PMID:16608848 |
| Molecular Function | GO:0005515 | protein binding |
P16144 | IPI | Human | PMID:11375975 |
| Molecular Function | GO:0005515 | protein binding |
RGD:621633 | IPI | Rat | RGD:1302259|PMID:13130099 |
| Cellular Component | GO:0009925 | basal plasma membrane |
MGI:96613 | IDA | Mouse | MGI:MGI:2159597|PMID:11891657 |
| Cellular Component | GO:0016323 | basolateral plasma membrane |
MGI:96605 | IDA | Mouse | MGI:MGI:2159597|PMID:11891657 |
| Cellular Component | GO:0005938 | cell cortex |
RGD:2928 | IDA | Rat | RGD:1581345|PMID:16409251 |
| Cellular Component | GO:0005913 | cell-cell adherens junction |
RGD:621633 | IDA | Rat | RGD:1600017|PMID:16608848 |
| Cellular Component | GO:0005737 | cytoplasm |
RGD:2928 | IDA | Rat | RGD:1581345|PMID:16409251 |
| Cellular Component | GO:0009897 | external side of plasma membrane |
MGI:96605 | IDA | Mouse | MGI:MGI:3757617|PMID:8557754 |
| Cellular Component | GO:0008305 | integrin complex |
MGI:96605 | IDA | Mouse | MGI:MGI:2182206|PMID:8707838 |
| Cellular Component | GO:0008305 | integrin complex |
MGI:96613 | IDA | Mouse | MGI:MGI:2182206|PMID:8707838 |
| Cellular Component | GO:0005624 | membrane fraction |
RGD:2928 | IDA | Rat | RGD:1581345|PMID:16409251 |
| Cellular Component | GO:0005886 | plasma membrane |
MGI:96605 | IDA | Mouse | MGI:MGI:2451198|PMID:12591243 |
| Cellular Component | GO:0005886 | plasma membrane |
MGI:96605 | IDA | Mouse | MGI:MGI:2655007|PMID:12670870 |
| Cellular Component | GO:0005886 | plasma membrane |
MGI:96605 | IDA | Mouse | MGI:MGI:2159597|PMID:11891657 |
| Cellular Component | GO:0005625 | soluble fraction |
RGD:2928 | IDA | Rat | RGD:1581345|PMID:16409251 |
| Biological Process | GO:0008150 | biological_process |
WBGene00002081 | IMP | Worm | WB:WBPaper00024497|PMID:15489339 |
| Biological Process | GO:0007155 | cell adhesion |
MGI:96613 | IMP | Mouse | MGI:MGI:2182206|PMID:8707838 |
| Biological Process | GO:0016337 | cell-cell adhesion |
RGD:621633 | IMP | Rat | RGD:1600020|PMID:16557522 |
| Biological Process | GO:0007160 | cell-matrix adhesion |
MGI:96605 | IMP | Mouse | MGI:MGI:3623696|PMID:16365040 |
| Biological Process | GO:0046847 | filopodium formation |
MGI:96605 | IMP | Mouse | MGI:MGI:3623696|PMID:16365040 |
| Biological Process | GO:0046847 | filopodium formation |
MGI:96613 | IMP | Mouse | MGI:MGI:3623696|PMID:16365040 |
| Biological Process | GO:0007276 | gamete generation |
WBGene00002081 | IMP | Worm | WB:WBPaper00006395|PMID:14551910 |
| Biological Process | GO:0040035 | hermaphrodite genitalia development |
WBGene00002081 | IMP | Worm | WB:WBPaper00006395|PMID:14551910 |
| Biological Process | GO:0002119 | larval development (sensu Nematoda) |
WBGene00002081 | IMP | Worm | WB:WBPaper00024497|PMID:15489339 |
| Biological Process | GO:0050900 | leukocyte migration |
MGI:96605 | IGI | Mouse | MGI:MGI:74599|PMID:7777057 |
| Biological Process | GO:0050900 | leukocyte migration |
MGI:96605 | IMP | Mouse | MGI:MGI:74269|PMID:7621877 |
| Biological Process | GO:0007626 | locomotory behavior |
WBGene00002081 | IMP | Worm | WB:WBPaper00006395|PMID:14551910 |
| Biological Process | GO:0002009 | morphogenesis of an epithelium |
WBGene00002081 | IMP | Worm | WB:WBPaper00005654|PMID:12529635 |
| Biological Process | GO:0042475 | odontogenesis of dentine-containing teeth |
MGI:96605 | IMP | Mouse | MGI:MGI:3623696|PMID:16365040 |
| Biological Process | GO:0022409 | positive regulation of cell-cell adhesion |
MGI:96605 | IDA | Mouse | MGI:MGI:3757619|PMID:7669058 |
| Biological Process | GO:0000003 | reproduction |
WBGene00002081 | IMP | Worm | WB:WBPaper00024497|PMID:15489339 |