| Category | ID | Term | DB Object | Evidence | Organism | Reference |
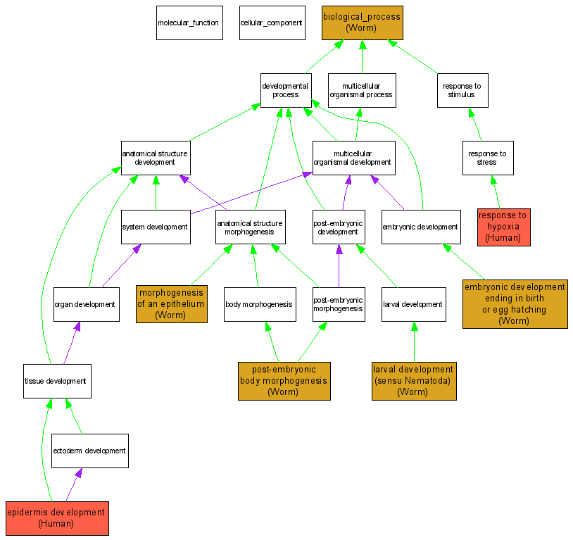
| Biological Process | GO:0008150 | biological_process |
WBGene00002497 | IMP | Worm | WB:WBPaper00005654|PMID:12529635 |
| Biological Process | GO:0008150 | biological_process |
WBGene00002497 | IMP | Worm | WB:WBPaper00006395|PMID:14551910 |
| Biological Process | GO:0009792 | embryonic development ending in birth or egg hatching |
WBGene00002497 | IMP | Worm | WB:WBPaper00004540|PMID:11137018 |
| Biological Process | GO:0009792 | embryonic development ending in birth or egg hatching |
WBGene00002497 | IMP | Worm | WB:WBPaper00006395|PMID:14551910 |
| Biological Process | GO:0009792 | embryonic development ending in birth or egg hatching |
WBGene00002497 | IMP | Worm | WB:WBPaper00025054|PMID:15791247 |
| Biological Process | GO:0009792 | embryonic development ending in birth or egg hatching |
WBGene00002497 | IMP | Worm | WB:WBPaper00004421|PMID:11071784 |
| Biological Process | GO:0008544 | epidermis development |
Q02809 | IMP | Human | PMID:8449506 |
| Biological Process | GO:0002119 | larval development (sensu Nematoda) |
WBGene00002497 | IMP | Worm | WB:WBPaper00005654|PMID:12529635 |
| Biological Process | GO:0002119 | larval development (sensu Nematoda) |
WBGene00002497 | IMP | Worm | WB:WBPaper00006395|PMID:14551910 |
| Biological Process | GO:0002009 | morphogenesis of an epithelium |
WBGene00002497 | IMP | Worm | WB:WBPaper00005654|PMID:12529635 |
| Biological Process | GO:0002009 | morphogenesis of an epithelium |
WBGene00002497 | IMP | Worm | WB:WBPaper00024497|PMID:15489339 |
| Biological Process | GO:0040032 | post-embryonic body morphogenesis |
WBGene00002497 | IMP | Worm | WB:WBPaper00005654|PMID:12529635 |
| Biological Process | GO:0001666 | response to hypoxia |
Q02809 | IEP | Human | PMID:15174142 |