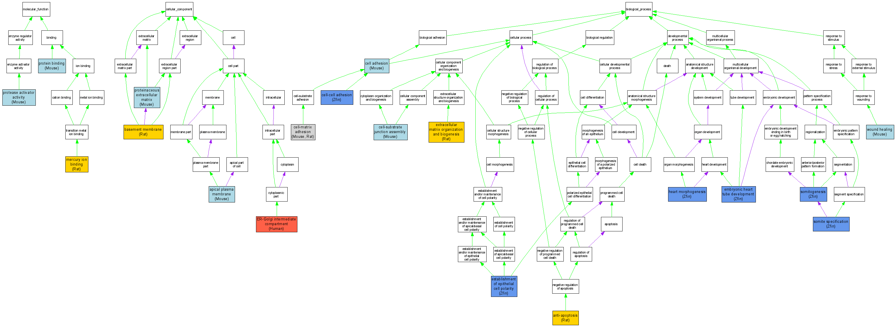
| Category | ID | Term | DB Object | Evidence | Organism | Reference |
| Molecular Function | GO:0045340 | mercury ion binding |
RGD:2624 | IDA | Rat | RGD:729934|PMID:11768240 |
| Molecular Function | GO:0016504 | protease activator activity |
MGI:95566 | IDA | Mouse | MGI:MGI:3607633|PMID:16061471 |
| Molecular Function | GO:0005515 | protein binding |
MGI:95566 | IPI | Mouse | MGI:MGI:3688344|PMID:15102471 |
| Cellular Component | GO:0016324 | apical plasma membrane |
MGI:95566 | IDA | Mouse | MGI:MGI:1355040|PMID:10742111 |
| Cellular Component | GO:0005604 | basement membrane |
RGD:2624 | IDA | Rat | RGD:1578551|PMID:14656002 |
| Cellular Component | GO:0005793 | ER-Golgi intermediate compartment |
P02751 | IDA | Human | PMID:15308636 |
| Cellular Component | GO:0005578 | proteinaceous extracellular matrix |
MGI:95566 | IDA | Mouse | MGI:MGI:3577694|PMID:15728191 |
| Cellular Component | GO:0005578 | proteinaceous extracellular matrix |
MGI:95566 | IDA | Mouse | MGI:MGI:1101335|PMID:9421166 |
| Biological Process | GO:0006916 | anti-apoptosis |
RGD:2624 | IMP | Rat | RGD:1601192|PMID:15677310 |
| Biological Process | GO:0007155 | cell adhesion |
MGI:95566 | IDA | Mouse | MGI:MGI:2180235|PMID:12021259 |
| Biological Process | GO:0016337 | cell-cell adhesion |
ZDB-GENE-000426-1 | IMP | Zfin | ZFIN:ZDB-PUB-040322-7|PMID:15030760 |
| Biological Process | GO:0007160 | cell-matrix adhesion |
MGI:95566 | IDA | Mouse | MGI:MGI:3577694|PMID:15728191 |
| Biological Process | GO:0007160 | cell-matrix adhesion |
RGD:2624 | IMP | Rat | RGD:1358623|PMID:12388756 |
| Biological Process | GO:0007044 | cell-substrate junction assembly |
MGI:95566 | IDA | Mouse | MGI:MGI:2667760|PMID:12867986 |
| Biological Process | GO:0035050 | embryonic heart tube development |
ZDB-GENE-000426-1 | IMP | Zfin | ZFIN:ZDB-PUB-040322-7|PMID:15030760 |
| Biological Process | GO:0035050 | embryonic heart tube development |
ZDB-GENE-000426-1 | IMP | Zfin | ZFIN:ZDB-PUB-050413-4|PMID:15809040 |
| Biological Process | GO:0035050 | embryonic heart tube development |
ZDB-GENE-000426-1 | IGI | Zfin | ZFIN:ZDB-PUB-050413-4|PMID:15809040 |
| Biological Process | GO:0045198 | establishment of epithelial cell polarity |
ZDB-GENE-000426-1 | IMP | Zfin | ZFIN:ZDB-PUB-040322-7|PMID:15030760 |
| Biological Process | GO:0030198 | extracellular matrix organization and biogenesis |
RGD:2624 | IMP | Rat | RGD:1358623|PMID:12388756 |
| Biological Process | GO:0003007 | heart morphogenesis |
ZDB-GENE-000426-1 | IMP | Zfin | ZFIN:ZDB-PUB-970210-25|PMID:9007249 |
| Biological Process | GO:0001757 | somite specification |
ZDB-GENE-000426-1 | IGI | Zfin | ZFIN:ZDB-PUB-061010-11|PMID:17008449 |
| Biological Process | GO:0001756 | somitogenesis |
ZDB-GENE-000426-1 | IGI | Zfin | ZFIN:ZDB-PUB-050413-3|PMID:15809039 |
| Biological Process | GO:0001756 | somitogenesis |
ZDB-GENE-000426-1 | IMP | Zfin | ZFIN:ZDB-PUB-050413-3|PMID:15809039 |
| Biological Process | GO:0001756 | somitogenesis |
ZDB-GENE-000426-1 | IMP | Zfin | ZFIN:ZDB-PUB-050413-4|PMID:15809040 |
| Biological Process | GO:0042060 | wound healing |
MGI:95566 | IMP | Mouse | MGI:MGI:2667261|PMID:12847088 |