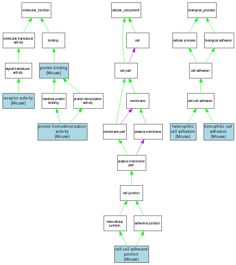
Compare GO annotations related to Ectodermal dysplasia, Margarita Island type using OMIM genes and OrthoDisease orthologs

A table of the annotations represented in this image is provided below.
CategoryIDTermDB ObjectEvidenceOrganismReference
Molecular FunctionGO:0005515protein binding MGI:1926483IPIMouseMGI:MGI:2675176|PMID:12826663
Molecular FunctionGO:0042803protein homodimerization activity MGI:1926483IDAMouseMGI:MGI:2675176|PMID:12826663
Molecular FunctionGO:0004872receptor activity MGI:1926483IDAMouseMGI:MGI:1927368|PMID:11090177
Cellular ComponentGO:0005913cell-cell adherens junction MGI:1926483IDAMouseMGI:MGI:2450499|PMID:12515806
Cellular ComponentGO:0005913cell-cell adherens junction MGI:1926483IDAMouseMGI:MGI:3056026|PMID:15328010
Biological ProcessGO:0007157heterophilic cell adhesion MGI:1926483IDAMouseMGI:MGI:2675176|PMID:12826663
Biological ProcessGO:0007156homophilic cell adhesion MGI:1926483IDAMouseMGI:MGI:2675176|PMID:12826663