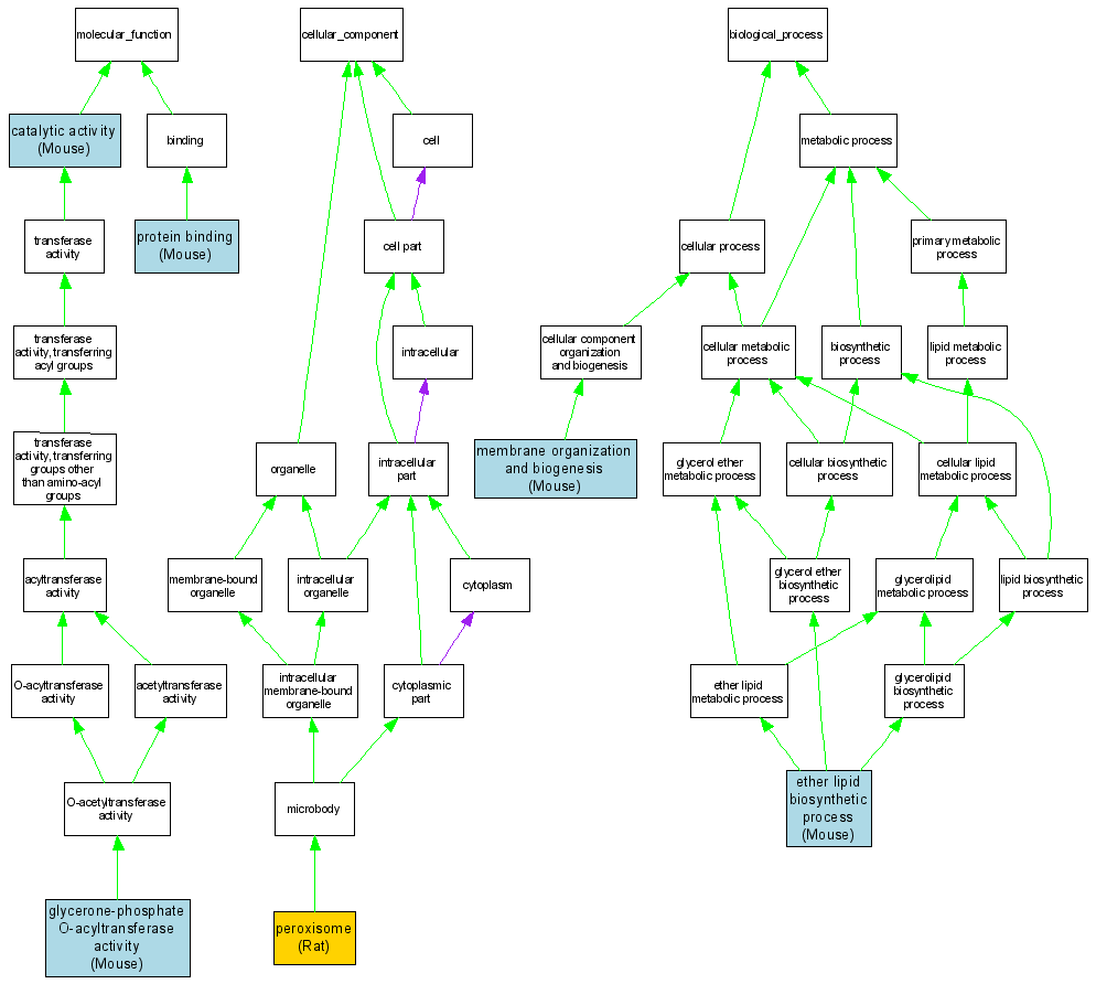
Compare GO annotations related to Chondrodysplasia punctata, rhizomelic, type 2 using OMIM genes and OrthoDisease orthologs

A table of the annotations represented in this image is provided below.
CategoryIDTermDB ObjectEvidenceOrganismReference
Molecular FunctionGO:0003824catalytic activity MGI:1343460IDAMouseMGI:MGI:1342906|PMID:10456321
Molecular FunctionGO:0016287glycerone-phosphate O-acyltransferase activity MGI:1343460IDAMouseMGI:MGI:2157179|PMID:11792727
Molecular FunctionGO:0016287glycerone-phosphate O-acyltransferase activity MGI:1343460IMPMouseMGI:MGI:2669056|PMID:12874108
Molecular FunctionGO:0005515protein binding MGI:1343460IPIMouseMGI:MGI:3609918|PMID:11591653
Cellular ComponentGO:0005777peroxisome RGD:620179IDARatRGD:14561759
Biological ProcessGO:0008611ether lipid biosynthetic process MGI:1343460IMPMouseMGI:MGI:2669056|PMID:12874108
Biological ProcessGO:0016044membrane organization and biogenesis MGI:1343460IMPMouseMGI:MGI:2669056|PMID:12874108